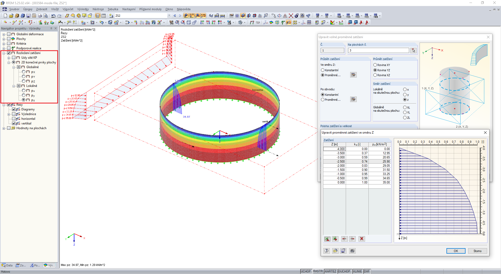
Rozložení zatížení volného proměnného zatížení po výšce
Rozložení zatížení volného proměnného zatížení po výšce
30.5.2024
018328
  • RFEM 5

Rozložení zatížení volného proměnného zatížení po výšce

Používá se v
  • Kontrola správného působení volného proměnného zatížení
Sdílet