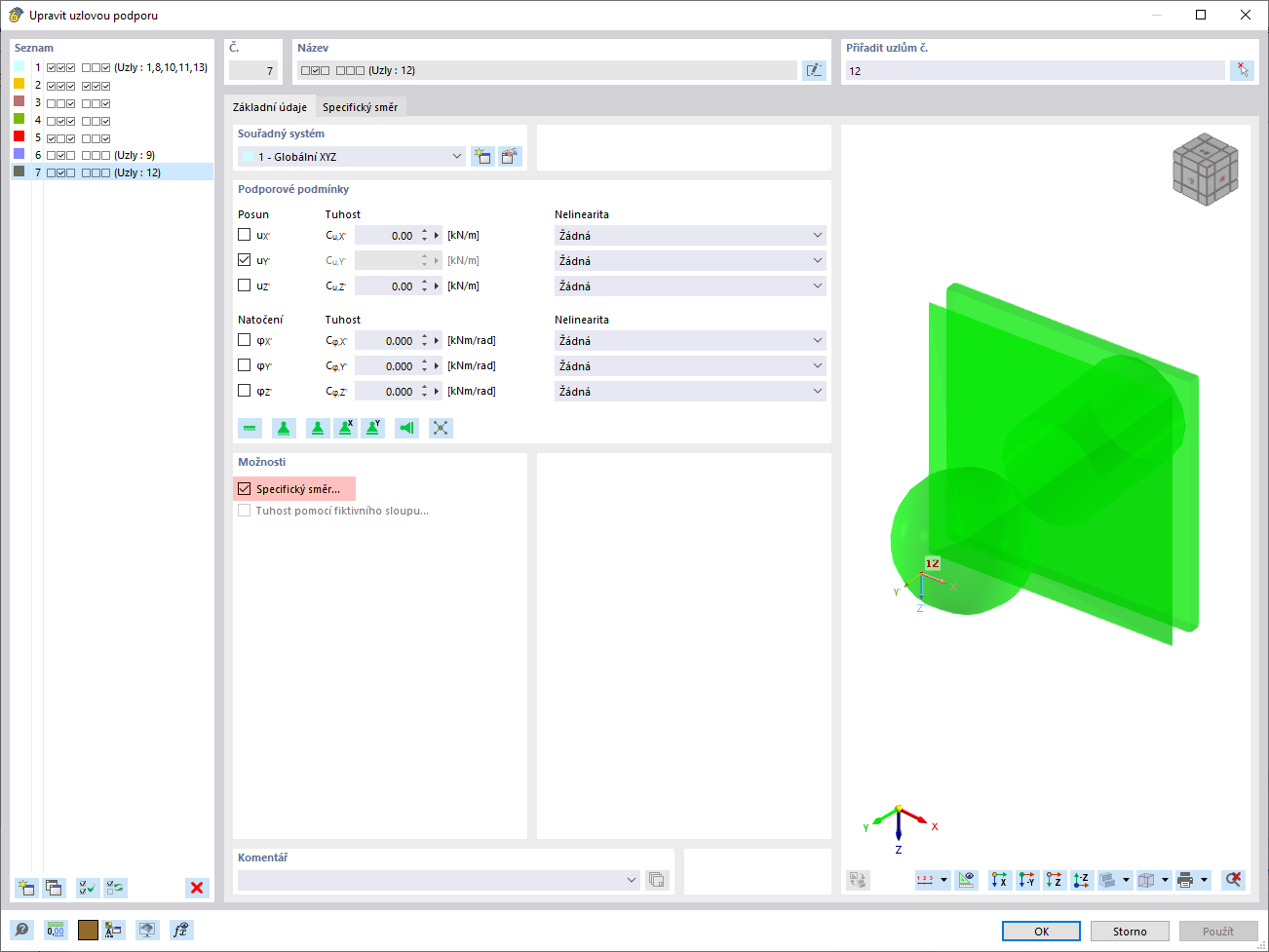
Aktivace volby "Specifický směr" pro uzlové podpory
Aktivace volby "Specifický směr" pro uzlové podpory
9.3.2024
032468
  • RFEM 6

Aktivace volby "Specifický směr" pro uzlové podpory

Sdílet