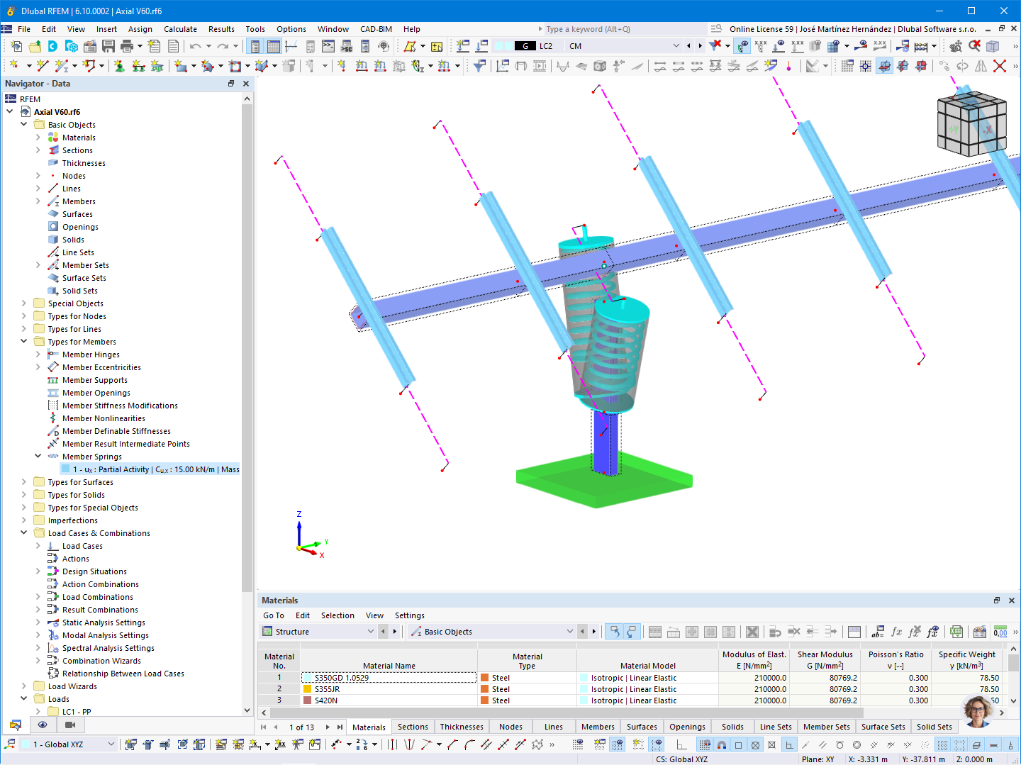
Model solárního sledovače v programu RFEM (© Axial Structural Solutions)
Model solárního sledovače v programu RFEM (© Axial Structural Solutions)
5.5.2025
056596
  • RFEM 6

Model solárního sledovače v programu RFEM (© Axial Structural Solutions)

Model ukazuje detailní model zemědělského stroje, který byl navržen v programu RFEM a je prezentován v trojrozměrném zobrazení. Jsou znázorněny nejdůležitější konstrukční díly, které poskytují jasný přehled o struktuře. 3D zobrazení usnadňuje pochopení funkčnosti a účinnosti. Výpočet poskytuje přesnou představu o vlastnostech a chování za různých zatěžovacích podmínek. Obrázek © Axial Structural Solutions.
  • Solární sledovač
  • Solární energie
Používá se v
  • Jednoosý solární sledovač s tlumením na koncích, Sevilla, Španělsko
Sdílet