Plausibility Check of Steel Joint in RFEM 6 Displays Detached Member and Plate
Plausibility Check of Steel Joint in RFEM 6 Displays Detached Member and Plate
27.2.2026
061615
  • RFEM 6

Ocelový přípoj v programu RFEM 6 – Oddělený prut v kontrolloze plausibility

Plausibility Check of Steel Joint in RFEM 6 Displays Detached Member and Plate

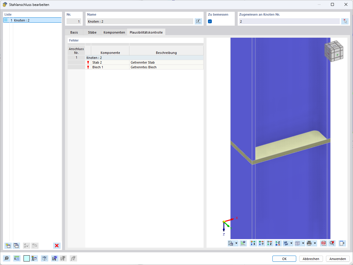
Při kontrole správnosti se zobrazuje, že existuje „oddělený prut“ a „oddělený plech“. To znamená, že mezi zúčastněnými součástmi nebylo rozpoznáno žádné účinné spojení. Důvodem může být chybějící geometrická vazba nebo nesprávná struktura komponent, například pokud spojovací prvky nebyly správně vytvořeny nebo odkazovány.
  • RFEM 6
  • Ocelový přípoj
  • Oddělený prut
  • Oddělený plech
  • Kontrola správnosti
  • Spojovací chyby
  • Struktura komponenty
  • Chyba připojení
Sdílet