Eigenformgrafik zur Biegedrillknicknachweisbestimmung. Nutzung interner Eigenwertlöser für kritischen Lastfaktor.
Eigenformgrafik zur Biegedrillknicknachweisbestimmung. Nutzung interner Eigenwertlöser für kritischen Lastfaktor.
30. Mai 2024
032627
  • Aluminiumbemessung für RFEM 6
  • Aluminiumbemessung für RSTAB 9
  • Eurocode 9

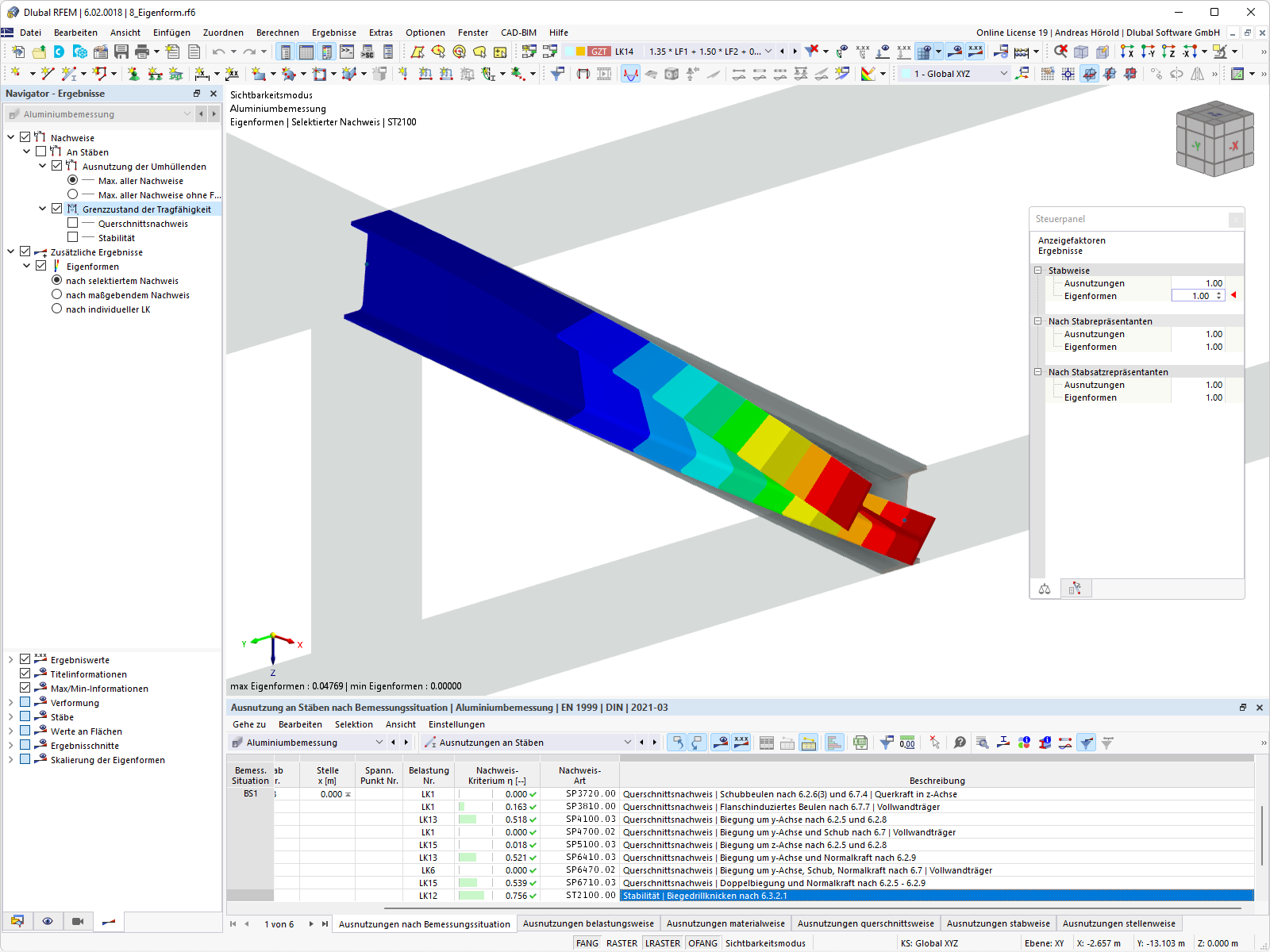
Grafische Darstellung der Eigenform für Biegedrillknicknachweise

Eigenformgrafik zur Biegedrillknicknachweisbestimmung. Nutzung interner Eigenwertlöser für kritischen Lastfaktor.

Die Darstellung zeigt die maßgebende Eigenform zur Beurteilung der Biege- und Drillknicklasten in der Aluminiumbemessung. Der kritische Lastfaktor wird mittels eines internen Eigenwertlösers im Rahmen des Stabilitätsnachweises ermittelt. Diese Lösung ermöglicht eine präzise Analyse der Stabilitätseigenschaften des zu bemessenden Objektes.
  • Eigenform
  • Biegedrillknicknachweis
  • Aluminiumbemessung
  • kritischer Lastfaktor
  • Eigenwertlöser
  • Stabilitätsnachweis
  • Biegedrillknicken
  • Nachweis
Verwendet in
  • Aluminiumbemessung | Grafische Darstellung der Eigenform für Biegedrillknicknachweise
Teilen