Das Bild zeigt einen Aluminiumquerschnitt mit genauen Berechnungsergebnissen.
Das Bild zeigt einen Aluminiumquerschnitt mit genauen Berechnungsergebnissen.
23. Juli 2025
057933
  • RFEM 6

Bemessung eines RSECTION-Querschnitts aus Aluminium

Das Bild zeigt einen Aluminiumquerschnitt mit genauen Berechnungsergebnissen.

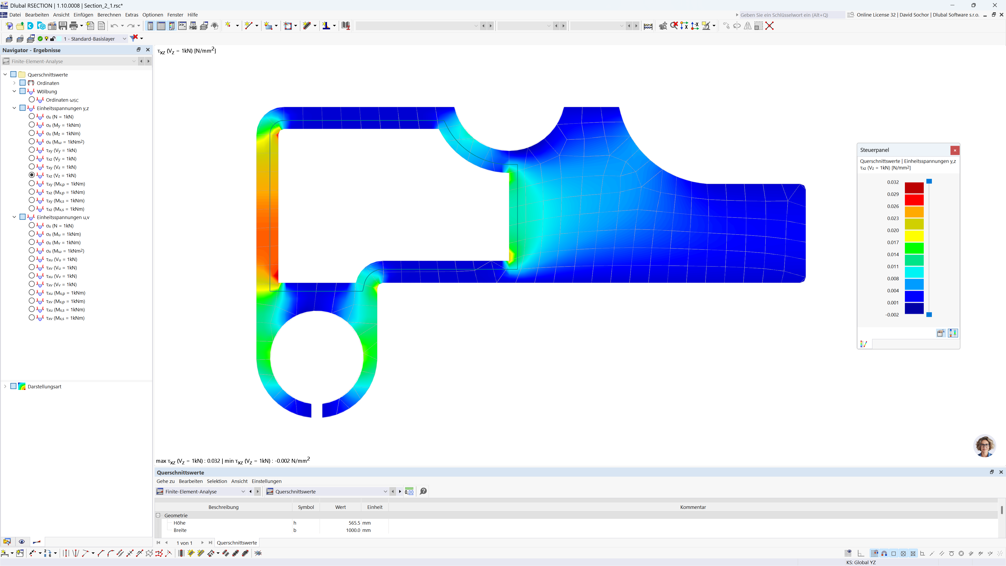
Das Bild zeigt einen Aluminiumquerschnitt mit detaillierten Berechnungsergebnissen. Mithilfe des Add-Ons „Aluminiumbemessung” können verschiedene Querschnitte überprüft werden, einschließlich solcher, die im RSECTION-Programm erstellt wurden. Mit diesem Tool können benutzerdefinierte Querschnitte zur weiteren Analyse in RFEM/RSTAB importiert werden. Je nach verwendetem Standard stehen unterschiedliche Verifizierungsformate zur Verfügung, beispielsweise die Verifizierung des Stressvergleichs. Überprüfungen unter Berücksichtigung effektiver Querschnittswerte können auch gemäß EN 1999-1-1 durchgeführt werden.
  • Aluminiumquerschnitt
  • Berechnungsergebnisse
  • Add-On Aluminiumbemessung
  • RFEM
  • RSTAB
  • Querschnittsbibliothek
  • Effektive Querschnitte
Teilen