Solarbaum-Windanalyse mit RFEM von MSE Engenharia: Simulierte Kräfteverteilungen.
  • 3D-Viewer
  • 3D Viewer | Babylon
  • Virtuelle Realität
Solarbaum-Windanalyse mit RFEM von MSE Engenharia: Simulierte Kräfteverteilungen.
14. Januar 2026
060934
  • RFEM 6

Windanalyse des Solarbaums in RFEM

Solarbaum-Windanalyse mit RFEM von MSE Engenharia: Simulierte Kräfteverteilungen.

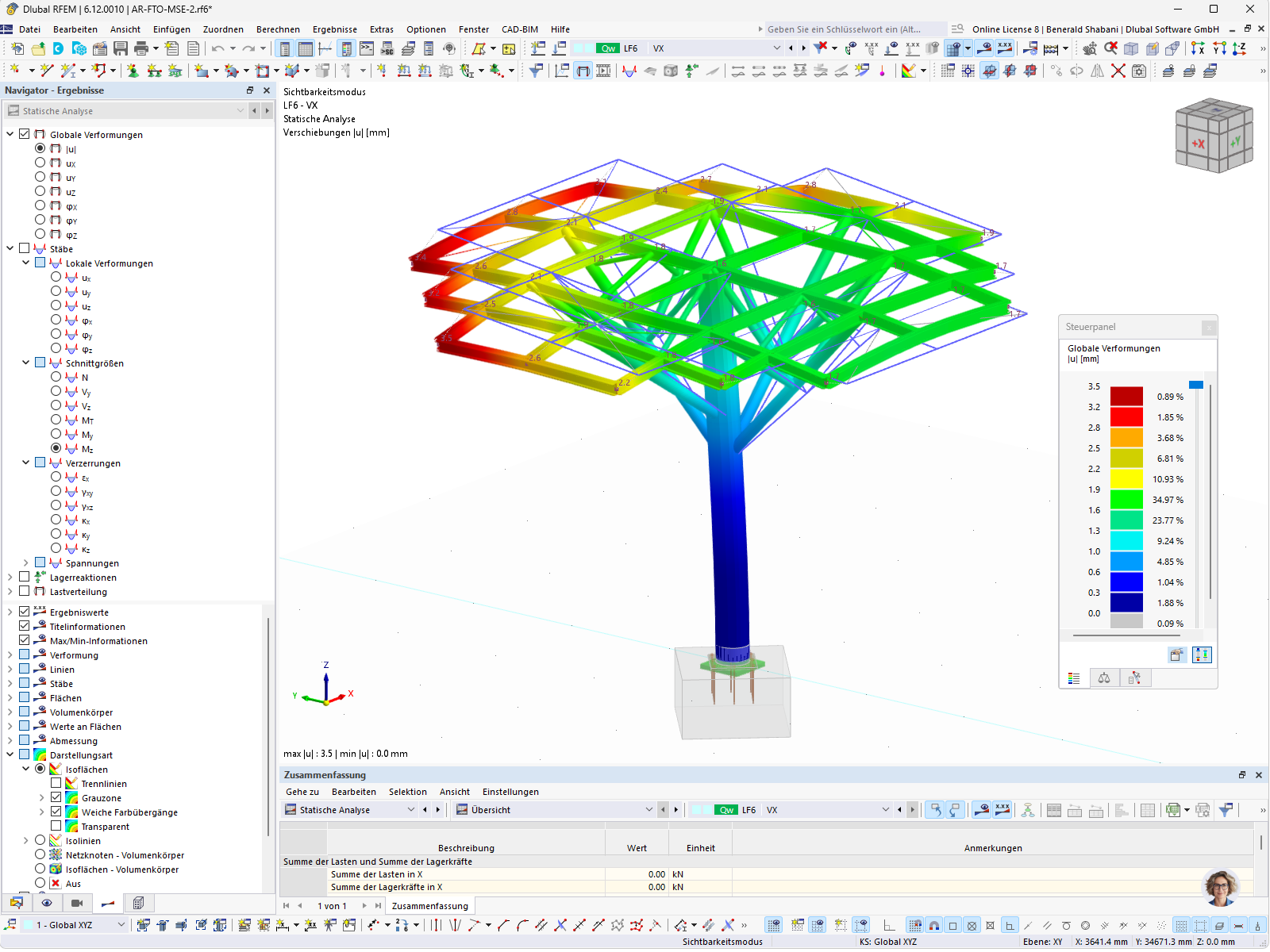
Die Darstellung zeigt eine Windanalyse eines Solarbaums in der Software RFEM. Dieses Modell simuliert die Kräfte, die auf die Struktur durch Wind lasten, um deren Belastbarkeit zu prüfen. Die Visualisierung wurde von MSE Engenharia erstellt, um die Verteilung der Windlasten zu verdeutlichen. Diese Art der Analyse hilft, die strukturelle Integrität unter Windbedingungen zu sichern. Foto von © MSE Engenharia.
  • Windanalyse
  • Solarbaum
  • RFEM
  • Ingenieurwesen
  • MSE Engenharia
Verwendet in
  • Baumartiges Bauwerk für PV-Anlagen, Brasilien
3D-Modell
Kein Download möglich Kundenprojekt / Nur Ansicht
Mehr über 3D-Modell
  • Solarbaum aus Stahlkonstruktion
Spezifikationen
Anzahl Knoten 58
Anzahl Linien 70
Anzahl Stäbe 70
Anzahl Flächen 0
Anzahl Volumenkörper 0
Anzahl Lastfälle 6
Anzahl Lastkombinationen 16
Anzahl Ergebniskombinationen 0
Gesamtgewicht 3.532 t
Abmessungen (metrisch) 12.000 x 7.216 x 8.353 m
Abmessungen (imperial) 39.37 x 23.67 x 27.4 feet
Teilen