Detailansicht einer Stützenfuß-Verbindung mit strukturellen Komponenten in einer Analyse-Software.
  • 3D-Viewer
  • 3D Viewer | Babylon
  • Virtuelle Realität
Detailansicht einer Stützenfuß-Verbindung mit strukturellen Komponenten in einer Analyse-Software.
14. Januar 2026
060936
  • RFEM 6

Detailansicht des Stützenfußes in RFEM

Detailansicht einer Stützenfuß-Verbindung mit strukturellen Komponenten in einer Analyse-Software.

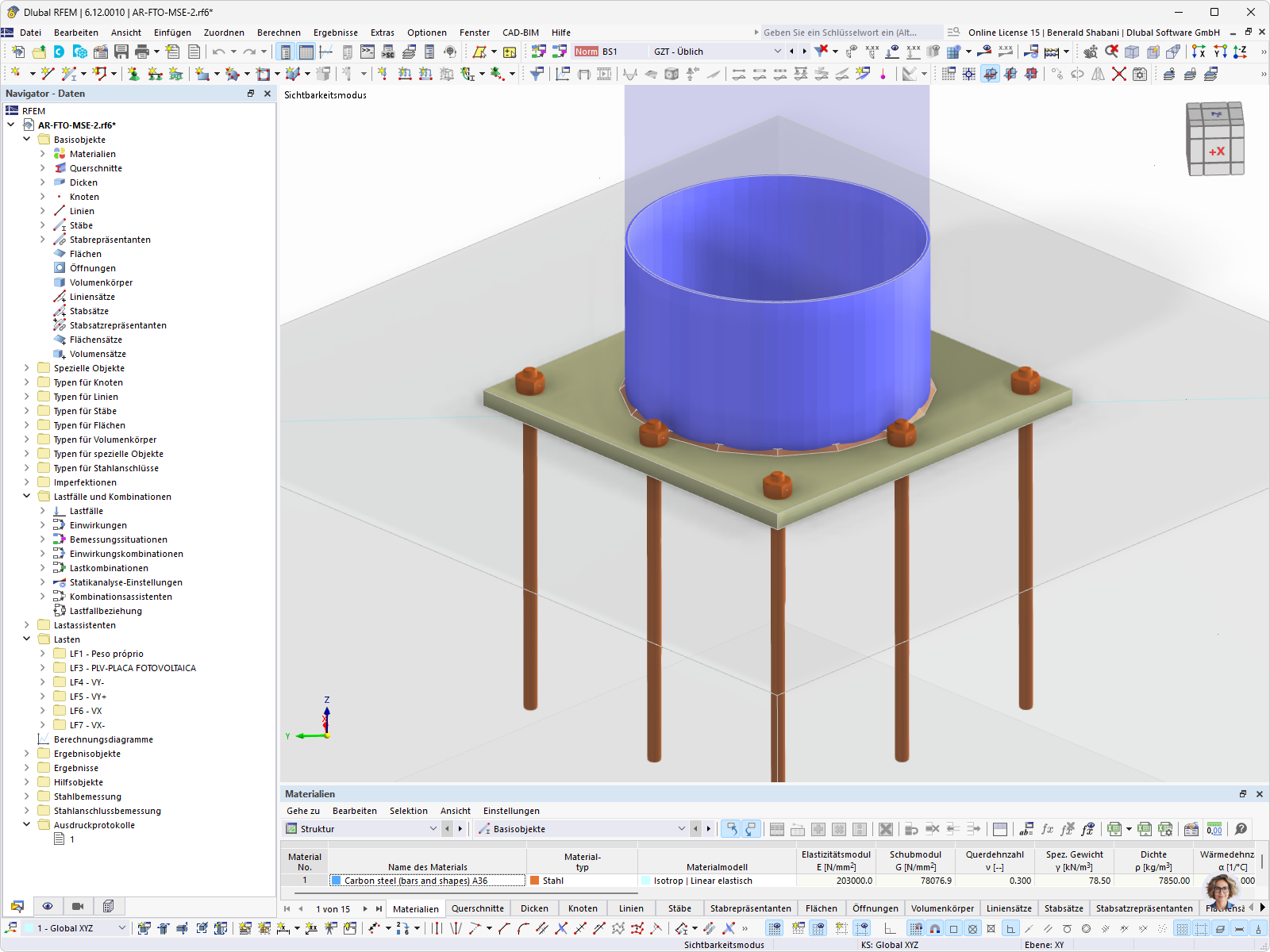
Das Bild zeigt eine Detailansicht eines Stützenfußes innerhalb der Software RFEM. Die Verbindungselemente und strukturellen Komponenten sind klar ersichtlich, was eine detaillierte Analyse dieser kritischen Bauteilzone ermöglicht. Diese Ansicht ist wichtig für die Prüfung und Überarbeitung von Entwürfen auf strukturelle Integrität. Foto von ©MSE Engenharia.
  • Detailansicht
  • Stützenfuß
  • RFEM
  • Verbindung
  • strukturelle Analyse
Verwendet in
  • Baumartiges Bauwerk für PV-Anlagen, Brasilien
3D-Modell
Kein Download möglich Kundenprojekt / Nur Ansicht
Mehr über 3D-Modell
  • Solarbaum aus Stahlkonstruktion
Spezifikationen
Anzahl Knoten 58
Anzahl Linien 70
Anzahl Stäbe 70
Anzahl Flächen 0
Anzahl Volumenkörper 0
Anzahl Lastfälle 6
Anzahl Lastkombinationen 16
Anzahl Ergebniskombinationen 0
Gesamtgewicht 3.532 t
Abmessungen (metrisch) 12.000 x 7.216 x 8.353 m
Abmessungen (imperial) 39.37 x 23.67 x 27.4 feet
Teilen