RFEM 6 Stahlanschluss Plausibilitätskontrolle zeigt Getrennter Stab und Getrenntes Blech
RFEM 6 Stahlanschluss Plausibilitätskontrolle zeigt Getrennter Stab und Getrenntes Blech
27. Februar 2026
061615
  • RFEM 6

RFEM 6 Stahlanschluss – Getrennter Stab in der Plausibilitätskontrolle

RFEM 6 Stahlanschluss Plausibilitätskontrolle zeigt Getrennter Stab und Getrenntes Blech

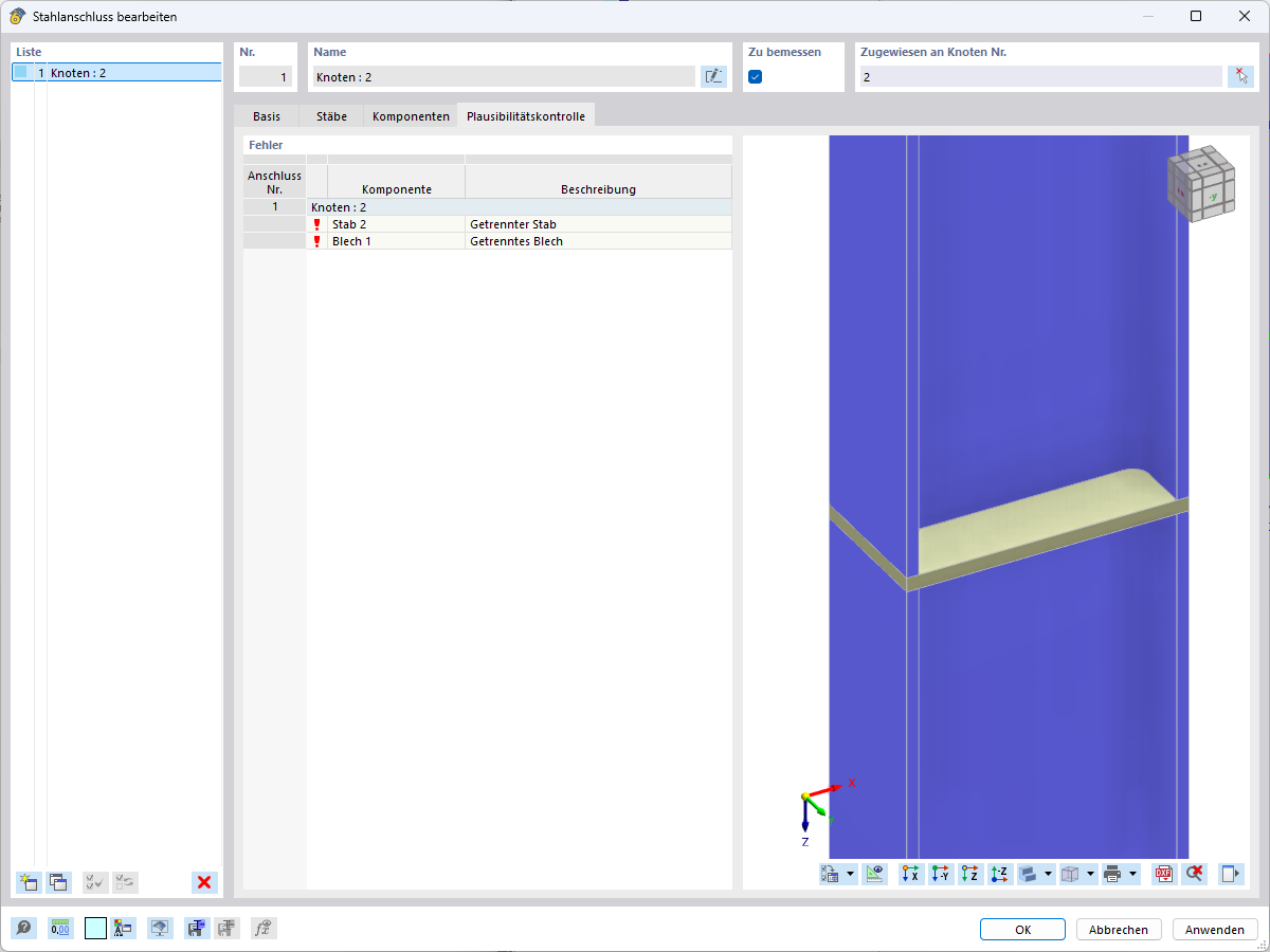
In der Plausibilitätskontrolle des Stahlanschlusses wird angezeigt, dass ein „Getrennter Stab“ sowie ein „Getrenntes Blech“ vorliegen. Dies bedeutet, dass zwischen den beteiligten Bauteilen keine wirksame Verbindung erkannt wird. Ursache kann eine fehlende geometrische Kopplung oder eine fehlerhafte Komponentenstruktur sein, beispielsweise wenn verbindende Elemente nicht korrekt erzeugt oder referenziert wurden.
  • RFEM 6
  • Stahlanschluss
  • Getrennter Stab
  • Getrenntes Blech
  • Plausibilitätskontrolle
  • Verbindungsfehler
  • Komponentenstruktur
  • Anschlussfehler
Teilen