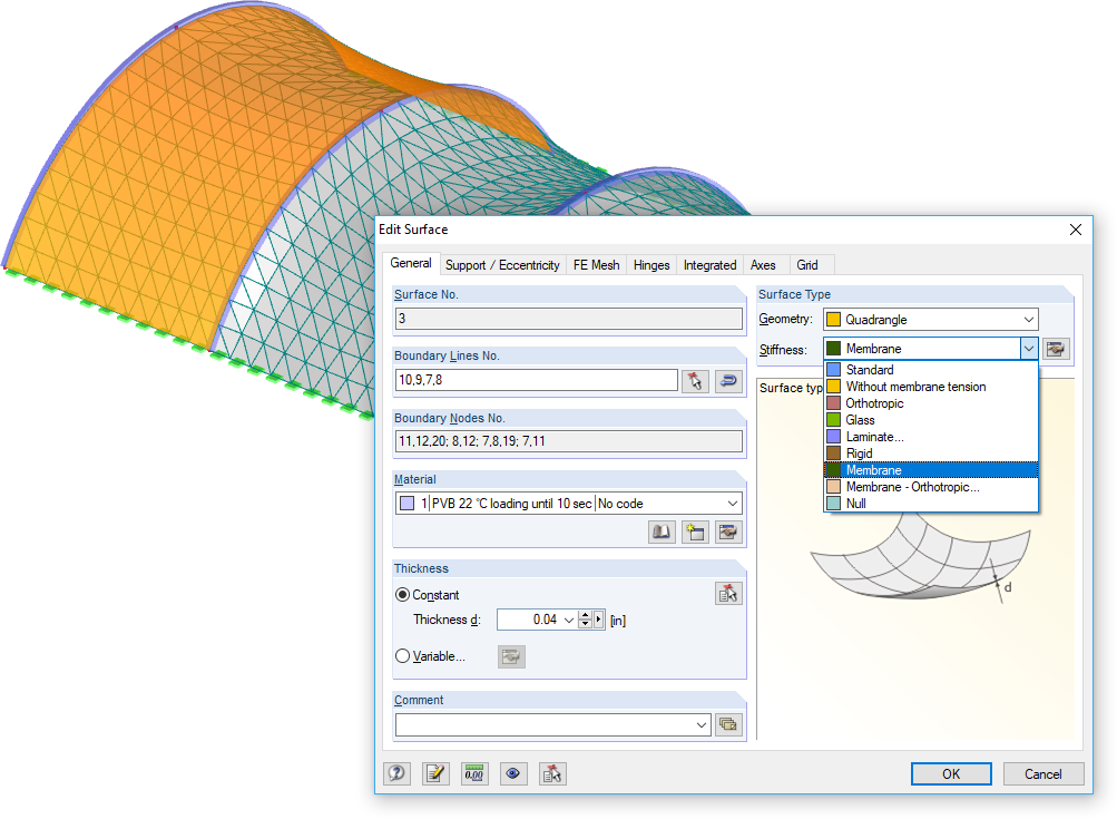
Surface Type "Membrane"
Surface Type "Membrane"
2024-05-30
016357
  • RFEM 5
  • RF-FORM-FINDING 5

Surface Type "Membrane"

Used in
  • Membrane Structures
Share