Displaying Wind Simulation Results Imported from RWIND into RFEM
Displaying Wind Simulation Results Imported from RWIND into RFEM
2024-05-30
043887
  • RFEM 6
  • Wind Simulation & Wind Load Generation

Displaying Wind Simulation Results Imported from RWIND into RFEM

Used in
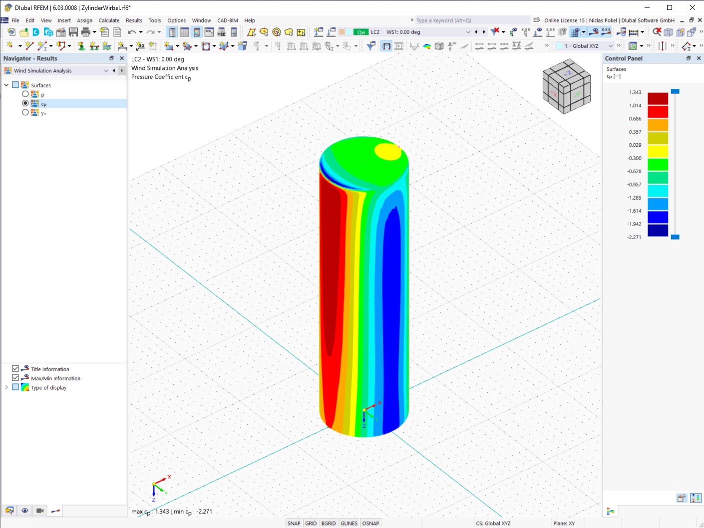
  • Is it possible to display the wind simulation results, calculated in RWIND, in RFEM?
Share