FAQ 005616 | My results in RWIND change or appear implausible. What could be the reason?
FAQ 005616 | My results in RWIND change or appear implausible. What could be the reason?
2024-10-18
053338
  • RWIND 3 – Basic
  • RWIND 3 – Pro
  • Wind Simulation & Wind Load Generation

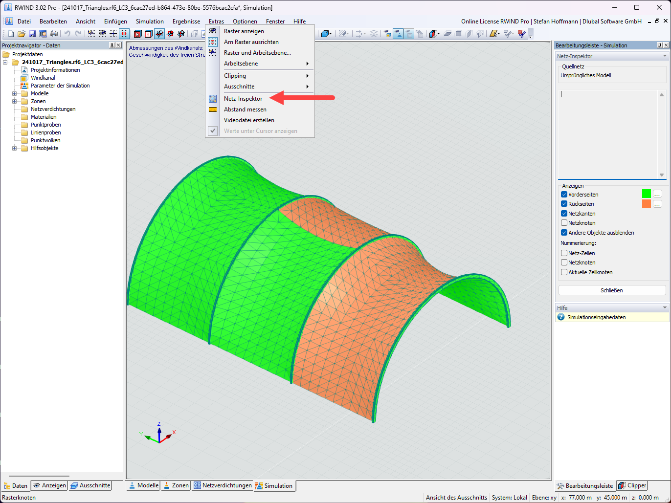
FAQ 005616 | RWIND - Network Inspector

FAQ 005616 | My results in RWIND change or appear implausible. What could be the reason?

Used in
  • Discontinuous RWIND Results
Share