Illustration showing the default weld throat thickness update for AISC standards in structural steel design workflows.
Illustration showing the default weld throat thickness update for AISC standards in structural steel design workflows.
2025-09-17
059048
  • RFEM 6

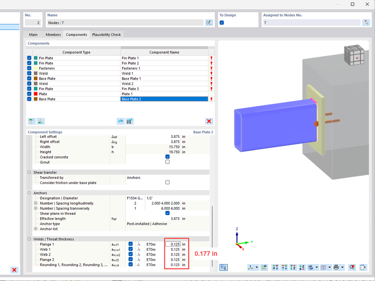
Improved Weld Throat Thickness for AISC Standards Update

Illustration showing the default weld throat thickness update for AISC standards in structural steel design workflows.

The image illustrates the adoption of the default weld throat thickness according to AISC standards. This update enhances the design accuracy and consistency of welded joints. It allows structural engineers to work with standardized settings, improving the efficiency of their workflow. The illustration highlights the focus on adhering to AISC guidelines in structural steel design.
  • Weld throat thickness
  • AISC standards
  • Structural steel
  • Design update
  • Efficiency improvement
Share