The plausibility check for steel joints in RFEM 6 shows a disconnected member and a disconnected plate.
The plausibility check for steel joints in RFEM 6 shows a disconnected member and a disconnected plate.
2026-02-27
061615
  • RFEM 6

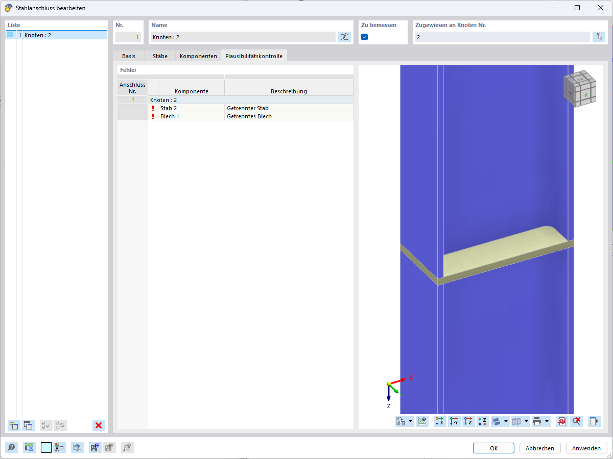
RFEM 6 Steel Joint – Disconnected Member in Plausibility Check

The plausibility check for steel joints in RFEM 6 shows a disconnected member and a disconnected plate.

The plausibility check for the steel joint indicates that there is a “disconnected member” and a “disconnected plate.” This means that no effective connection is detected between the structural components involved. This may be due to a missing geometric coupling or an incorrect component structure, for example, if connecting elements were not created or referenced correctly.
  • RFEM 6
  • Steel joint
  • Disconnected member
  • Disconnected plate
  • Plausibility check
  • Connection error
  • Component structure
  • Joint error
Share