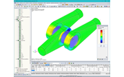
Conexión en estructura de acero utilizando elementos sólidos y contacto
  • Visor 3D
  • Visor 3D | Babylon
  • Realidad virtual
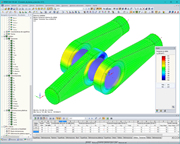
Conexión de barras a tracción - tensiones en sólido
  • Visor 3D
  • Visor 3D | Babylon
  • Realidad virtual
Stahlspannungsanalyse einer Zugstabverbindung in RFEM
  • Visor 3D
  • Visor 3D | Babylon
  • Realidad virtual
Modelo sólido en RFEM
  • Visor 3D
  • Visor 3D | Babylon
  • Realidad virtual
Conexión en estructura de acero utilizando elementos sólidos y contacto
Conexión de barras a tracción - tensiones en sólido
Stahlspannungsanalyse einer Zugstabverbindung in RFEM
Modelo sólido en RFEM
09-03-2024
011149
  • RFEM 5
  • RSTAB 8

Conexión en estructura de acero utilizando elementos sólidos y contacto

Usado en
  • Unión de acero mediante sólido y contacto
Modelo en 3D
Más sobre el modelo 3D
  • Unión de acero mediante sólido y contacto
Especificaciones
Número de nudos 219
Número de líneas 178
Número de barras 29
Número de superficies 75
Número de sólidos 9
Número de casos de carga 1
Número de combinaciones de carga 4
Número de combinaciones de resultados 4
Peso completo 0,030 t
Dimensiones (métricas) 1,020 x 0,640 x 0,500 m
Dimensiones (imperiales) 3.35 x 2.1 x 1.64 feet
Versión del programa 5.21.00
Compartir
01-01-0001
000153
Zugstabverbindung - Volumenkörperspannungen
Conexión de barras a tracción - tensiones en sólido

Modelo en 3D
Más sobre el modelo 3D
  • Unión de acero mediante sólido y contacto
Especificaciones
Número de nudos 219
Número de líneas 178
Número de barras 29
Número de superficies 75
Número de sólidos 9
Número de casos de carga 1
Número de combinaciones de carga 4
Número de combinaciones de resultados 4
Peso completo 0,030 t
Dimensiones (métricas) 1,020 x 0,640 x 0,500 m
Dimensiones (imperiales) 3.35 x 2.1 x 1.64 feet
Versión del programa 5.21.00
Compartir
30-05-2024
002344
Stahlspannungsanalyse einer Zugstabverbindung in RFEM
Usado en
  • Torre de acero con escalera
Modelo en 3D
Más sobre el modelo 3D
  • Unión de acero mediante sólido y contacto
Especificaciones
Número de nudos 219
Número de líneas 178
Número de barras 29
Número de superficies 75
Número de sólidos 9
Número de casos de carga 1
Número de combinaciones de carga 4
Número de combinaciones de resultados 4
Peso completo 0,030 t
Dimensiones (métricas) 1,020 x 0,640 x 0,500 m
Dimensiones (imperiales) 3.35 x 2.1 x 1.64 feet
Versión del programa 5.21.00
Compartir
09-03-2024
006096
Modelo sólido en RFEM
Modelo en 3D
Más sobre el modelo 3D
  • Unión de acero mediante sólido y contacto
Especificaciones
Número de nudos 219
Número de líneas 178
Número de barras 29
Número de superficies 75
Número de sólidos 9
Número de casos de carga 1
Número de combinaciones de carga 4
Número de combinaciones de resultados 4
Peso completo 0,030 t
Dimensiones (métricas) 1,020 x 0,640 x 0,500 m
Dimensiones (imperiales) 3.35 x 2.1 x 1.64 feet
Versión del programa 5.21.00
Compartir