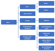
Jerarquía de miembros
Jerarquía de miembros
30-05-2024
017830
  • RFEM 5
  • Estructuras de hormigón
  • Estructuras de acero
    • Estructuras de madera
    • Análisis y dimensionamiento de estructuras

Jerarquía de miembros

Usado en
  • Se corrigió el error núm. 1602 que se refería a una entrada de línea que faltaba en una definición de barra
Compartir