Modelo de análisis RFEM de un pabellón de madera con una impresionante cubierta de membrana.
  • Visor 3D
  • Visor 3D | Babylon
  • Realidad virtual
Modelo de análisis RFEM de un pabellón de madera con una impresionante cubierta de membrana.
15-10-2025
059580
  • RFEM 6

Modelo de RFEM de un pabellón de madera con cubierta de membrana

Modelo de análisis RFEM de un pabellón de madera con una impresionante cubierta de membrana.

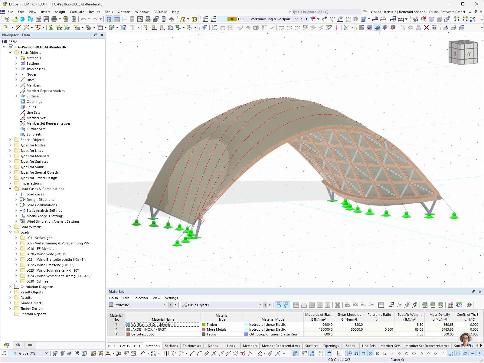
Un modelo de RFEM muestra un pabellón de madera de diseño arquitectónico con una cubierta de membrana curvada. La estructura está compuesta por elementos de madera laminada que soportan la membrana y permiten una cubierta flexible y ligera. El uso de RFEM permite el análisis de distribuciones de cargas complejas y ajustes de diseño. El elegante diseño combina técnicas tradicionales de construcción en madera con materiales innovadores. ©Beyond Bendings.
  • Tablas de madera
  • Pabellón
  • Cubierta de membrana
  • ESTRUCTURA
  • Modelo de estructura
Usado en
  • Pabellón de madera en el Wissenscampus de Kuchl, Austria
Modelo en 3D
No se puede descargar Proyecto de cliente / solo para visualización
Más sobre el modelo 3D
  • Pabellón de madera con cubierta de membrana
Especificaciones
Número de nudos 7952
Número de líneas 6665
Número de barras 6665
Número de superficies 8
Número de sólidos 0
Número de casos de carga 9
Número de combinaciones de carga 17
Número de combinaciones de resultados 0
Peso completo 0.582 t
Dimensiones (métricas) 10,653 x 4,898 x 6,828 m
Dimensiones (imperiales) 34.95 x 16.07 x 22.4 feet
Compartir