Análisis de viento de árbol solar con RFEM de MSE Engenharia: distribuciones simuladas de esfuerzos
  • Visor 3D
  • Visor 3D | Babylon
  • Realidad virtual
Análisis de viento de árbol solar con RFEM de MSE Engenharia: distribuciones simuladas de esfuerzos
14-01-2026
060934
  • RFEM 6

Análisis de viento de árbol solar en RFEM

Análisis de viento de árbol solar con RFEM de MSE Engenharia: distribuciones simuladas de esfuerzos

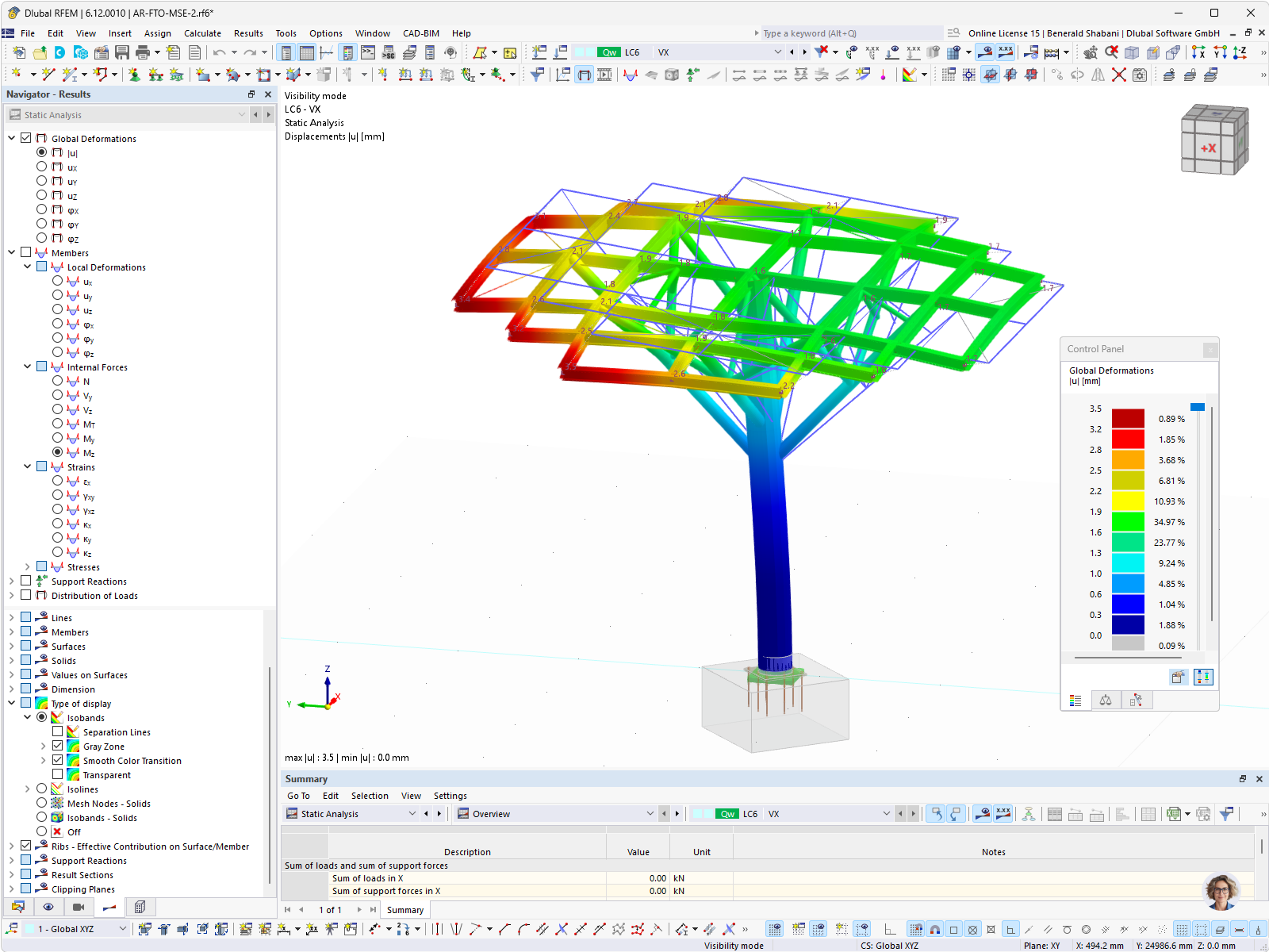
La representación muestra un análisis de viento de un árbol solar en el software RFEM. Este modelo simula los esfuerzos que actúan sobre la estructura por el viento, para comprobar su capacidad de carga. La visualización fue creada por MSE Engenharia para ilustrar la distribución de las cargas de viento. Este tipo de análisis ayuda a asegurar la integridad estructural bajo condiciones de viento. Foto © MSE Engenharia.
  • Análisis de viento
  • Árbol solar
  • RFEM
  • Ingeniería
  • MSE Engenharia
Usado en
  • Estructura en forma de árbol para paneles solares, Brasil
Modelo en 3D
No se puede descargar Proyecto de cliente / solo para visualización
Más sobre el modelo 3D
  • Árbol solar de estructura de acero
Especificaciones
Número de nudos 58
Número de líneas 70
Número de barras 70
Número de superficies 0
Número de sólidos 0
Número de casos de carga 6
Número de combinaciones de carga 16
Número de combinaciones de resultados 0
Peso completo 3.532 t
Dimensiones (métricas) 12,000 x 7,216 x 8,353 m
Dimensiones (imperiales) 39.37 x 23.67 x 27.4 feet
Compartir