Control de plausibilidad en uniones de acero en RFEM 6: Viga y placa separadas
Control de plausibilidad en uniones de acero en RFEM 6: Viga y placa separadas
27-02-2026
061615
  • RFEM 6

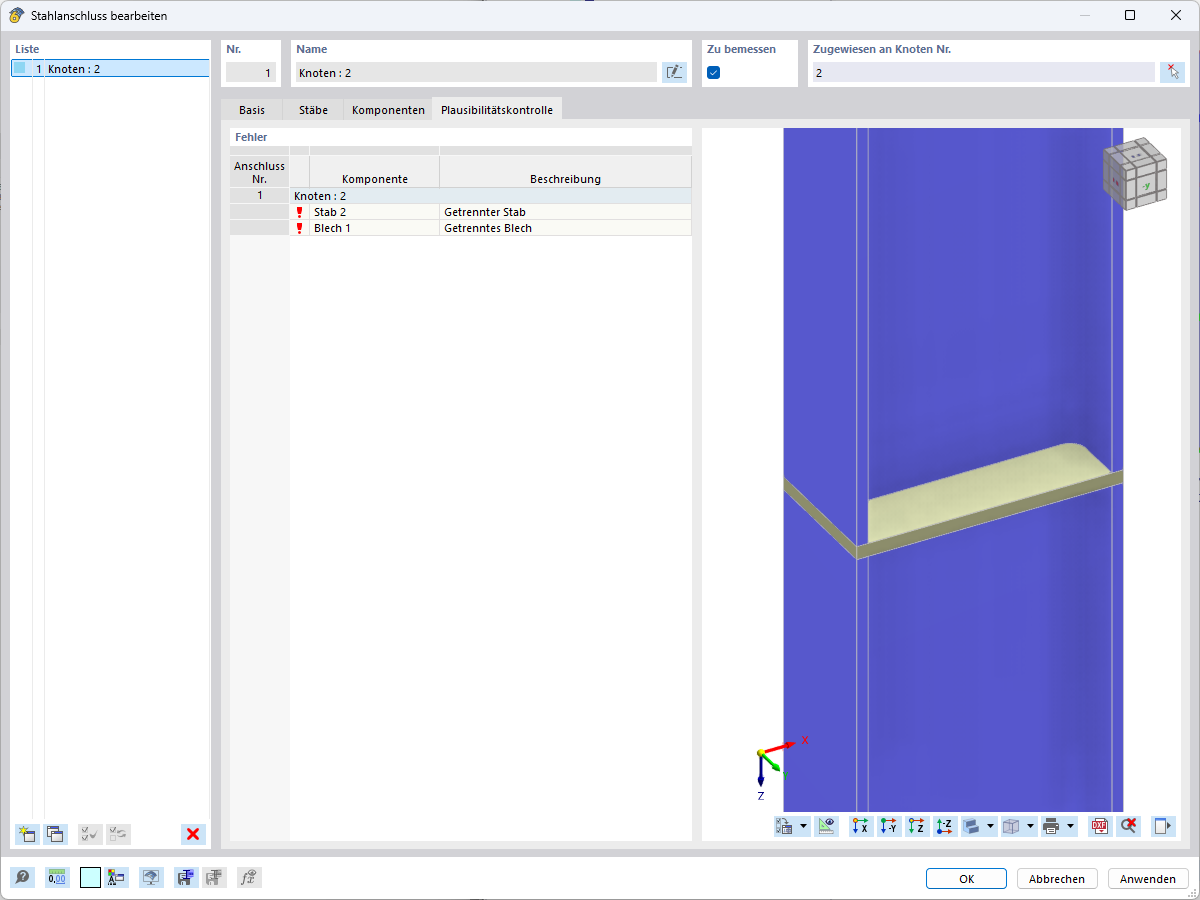
Conexión de acero de RFEM 6 – Barra separada en la verificación de plausibilidad

Control de plausibilidad en uniones de acero en RFEM 6: Viga y placa separadas

La verificación de plausibilidad de la unión de acero muestra "Barra separada" y "Chapa separada", lo que indica que no se reconoce una conexión efectiva entre los componentes involucrados. Esto puede deberse a la falta de un acoplamiento geométrico o a una estructura de componentes incorrecta, como cuando los elementos conectores no se crean o referencian correctamente.
  • RFEM 6
  • Unión de acero
  • Barra separada
  • Chapa separada
  • Control de plausibilidad
  • Error de conexión
  • Estructura de componentes
  • Errores de conexión
Compartir