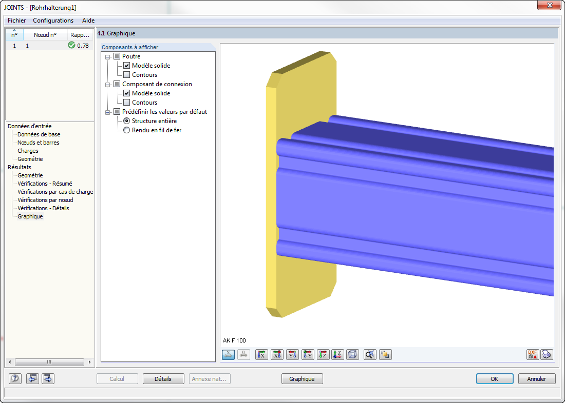
Grafische Darstellung Konsole AK
Grafische Darstellung Konsole AK
09.03.2024
000904

Grafische Darstellung Konsole AK

Partager