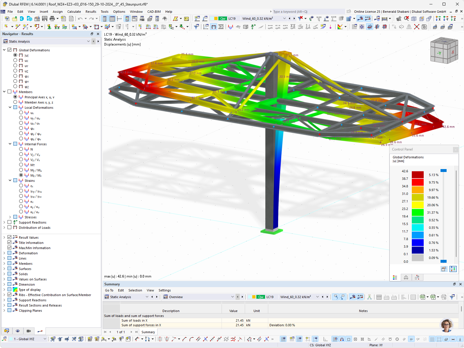
Analyse de la déformation due aux charges de vent pour une structure en acier.
  • Visionneuse 3D
  • Visionneuse 3D | Babylon
  • Réalité virtuelle
Analyse de la déformation due aux charges de vent pour une structure en acier.
16.04.2026
062292
  • RFEM 6

Analyse des déformations de la structure acier dans RFEM

Analyse de la déformation due aux charges de vent pour une structure en acier.

L’analyse des déformations est réalisée sur une structure en acier complexe. Le modèle montre en détail les charges agissant sur la structure. Le logiciel RFEM permet de visualiser des répartitions précises des charges et leurs effets sur la capacité portante. L'image donne une compréhension claire des défis structurels lors de la planification de structures en acier. Photo du bureau d’étude XYZ.
  • Charge de vent
  • Structure acier
  • RFEM
  • Génie civil
  • Calcul de structure
Utilisé dans
  • Station de recharge, Allemagne
Modèle 3D
Non disponible au téléchargement Projet client / vue uniquement
En savoir plus sur le modèle 3D
  • Station de charge pour voitures électriques
Spécifications
Nombre de nœuds 41
Nombre de lignes 65
Nombre de barres 59
Nombre de surfaces 0
Nombre de solides 0
Nombre de cas de charge 25
Nombre de combinaisons de charges 452
Nombre de combinaisons de résultats 0
Poids total 7,215 t
Dimensions (métriques) 12,800 x 10,366 x 6,960 m
Dimensions (impériales) 41.99 x 34.01 x 22.83 feet
Partager