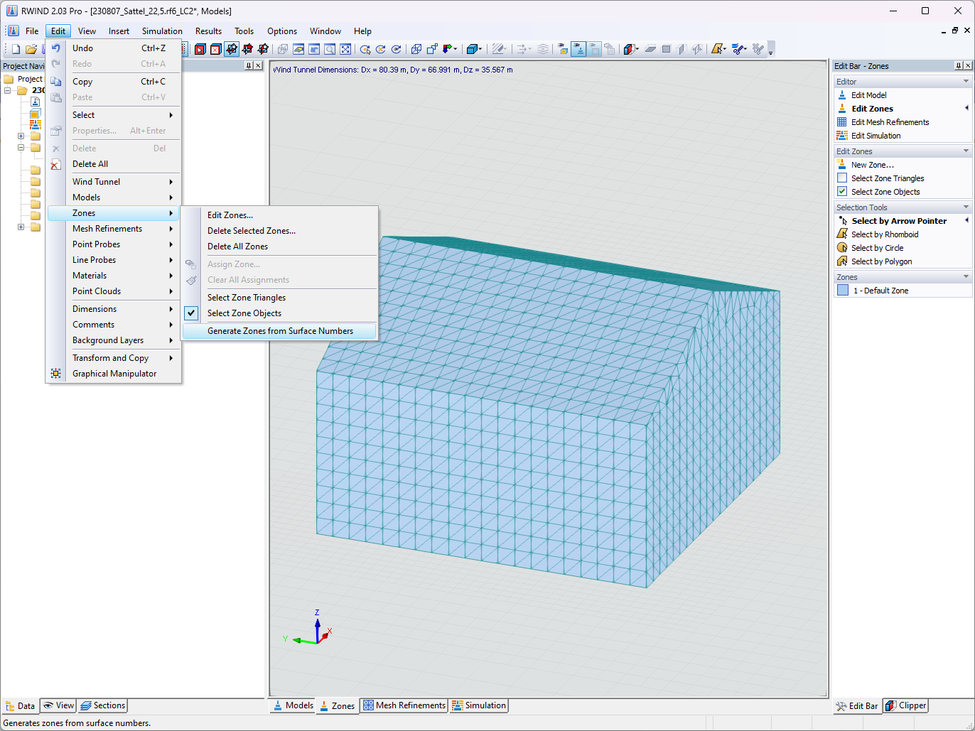
FAQ 005406 | Posso generare automaticamente zone in RWIND 2?
  • Visualizzatore 3D
  • 3D Viewer | Babylon
  • Realtà virtuale
FAQ 005406 | Posso generare automaticamente zone in RWIND 2?
2024-05-30
043011
  • Simulazione del vento e Generazione carico da vento

FAQ 005406 | Genera zone automaticamente

FAQ 005406 | Posso generare automaticamente zone in RWIND 2?

Usato in
  • Genera zone automaticamente
Modello 3D
Ulteriori informazioni sul modello 3D
  • Casa con copertura a due falde
Specifiche
Numero di nodi 10
Numero di linee 17
Numero di aste 0
Numero di superfici 9
Numero di solidi 0
Numero di casi di carico 2
Nr. di combinazioni di carico 0
Nr. di combinazioni di risultati 0
Peso totale 214,475 t
Dimensioni (metriche) 10,000 x 7,071 x 10,000 m
Dimensioni (imperiali) 32.81 x 23.2 x 32.81 feet
Condividi