Risoluzione dei problemi del giunto #stab#
Risoluzione dei problemi del giunto #stab#
2026-02-27
061615
  • RFEM 6

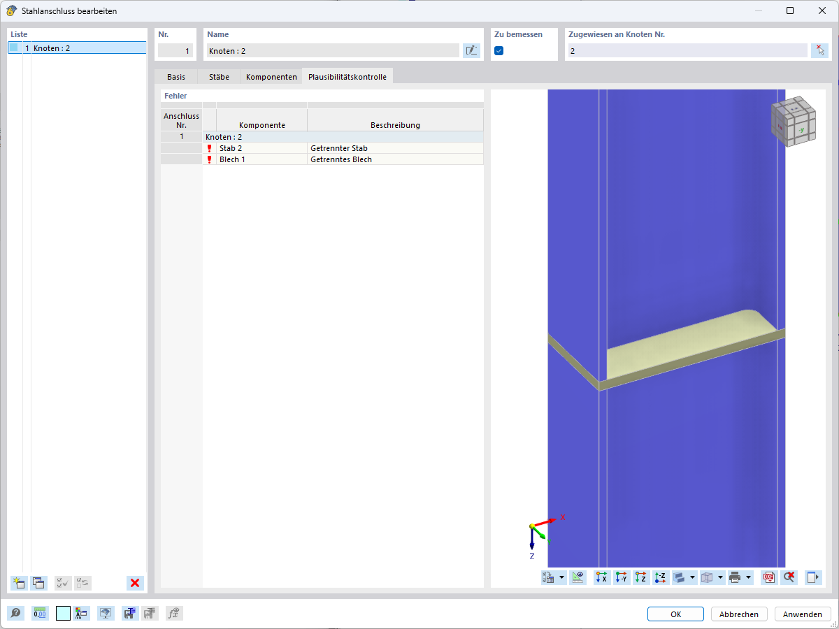
RFEM 6 Giunto acciaio - Asta separata nel controllo di plausibilità

Risoluzione dei problemi del giunto #stab#

Nel controllo di plausibilità del giunto in acciaio, viene visualizzato un "Asta separata" e un "Piastra separata". Ciò significa che non viene riconosciuta alcuna connessione efficace tra i componenti coinvolti. La causa può essere un accoppiamento geometrico mancante o una struttura dei componenti errata, ad esempio se gli elementi di collegamento non sono stati creati o referenziati correttamente.
  • RFEM 6
  • Giunto in acciaio
  • Asta distaccata
  • Piastra separata
  • Controllo di plausibilità
  • Errore di collegamento
  • Struttura dei componenti
  • Errore di giunto
Condividi