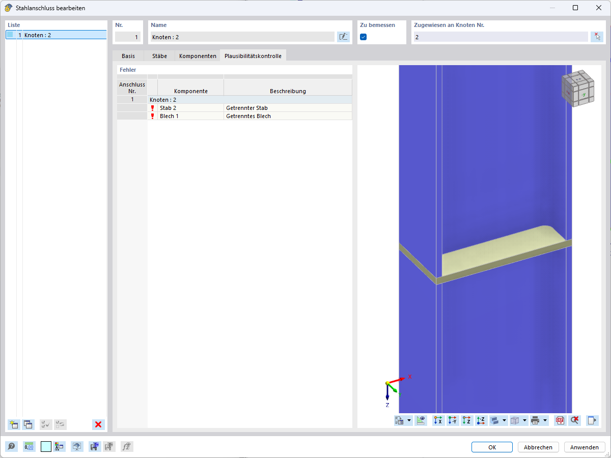
Sprawdzenie poprawności połączenia stalowego w programie RFEM 6 ukazuje rozdzielony pręt i rozdzieloną blachę
Sprawdzenie poprawności połączenia stalowego w programie RFEM 6 ukazuje rozdzielony pręt i rozdzieloną blachę
2026-02-27
061615
  • RFEM 6

RFEM 6 Połączenia stalowe – Rozdzielony pręt w kontroli poprawności

Sprawdzenie poprawności połączenia stalowego w programie RFEM 6 ukazuje rozdzielony pręt i rozdzieloną blachę

Kontrola poprawności połączenia stalowego wskazuje na obecność „oddzielonego pręta” i „oddzielonej blachy”. Oznacza to, że pomiędzy zaangażowanymi elementami nie wykryto żadnego skutecznego połączenia. Przyczyną może być brak sprzężenia geometrycznego lub niepoprawna struktura komponentów, na przykład gdy łączące elementy nie zostały poprawnie utworzone lub zareferowane.
  • RFEM 6
  • Połączenie stalowe
  • Element oddzielny
  • Blacha oddzielna
  • Kontrola poprawności
  • Błąd połączenia
  • Struktura komponentów
  • Błąd połączenia
Udostępnij