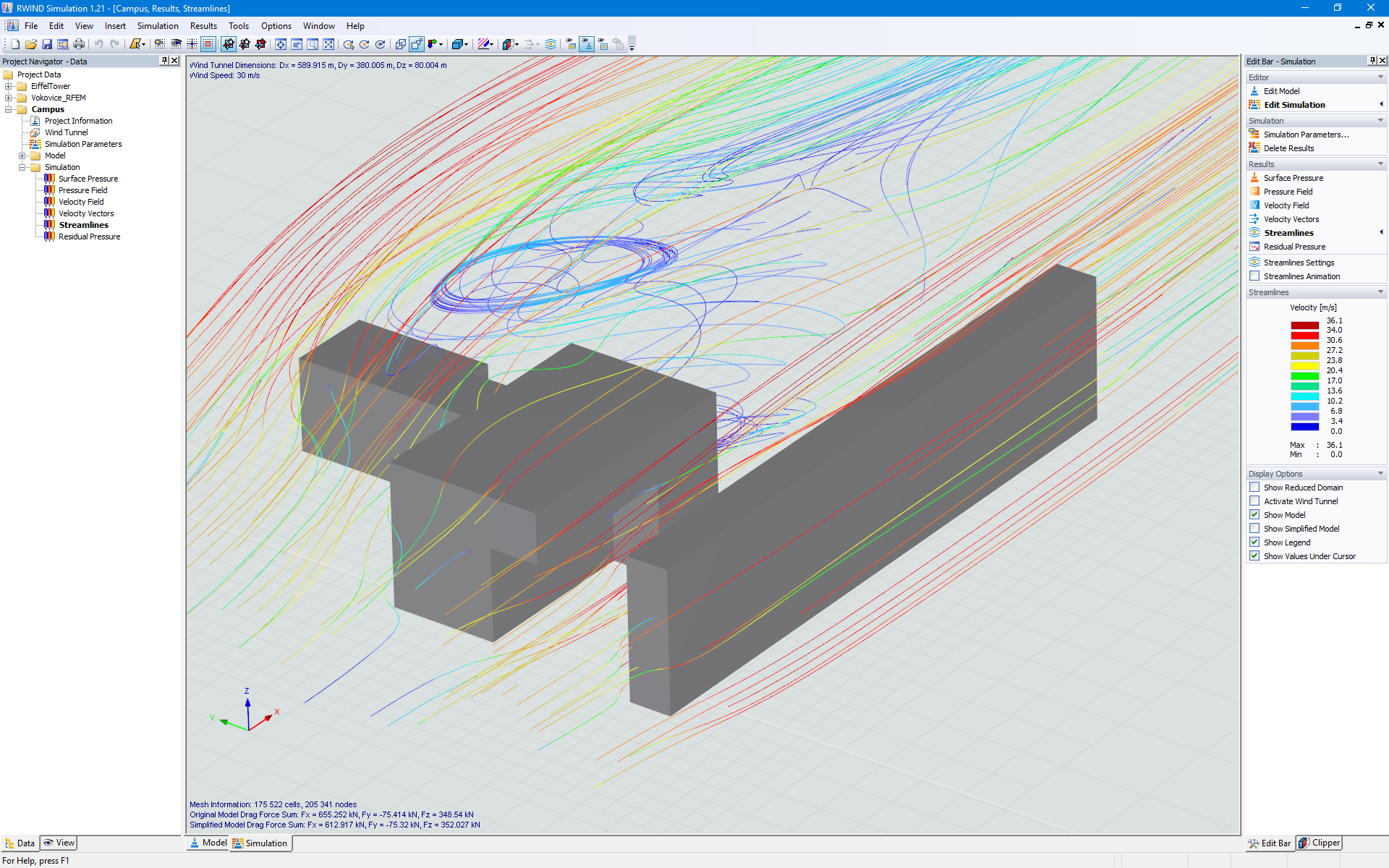
Simulação de vento com consideração de construções envolventes
  • Visualizador 3D
  • Visualizador 3D | Babylon
  • Realidade virtual
Simulação de vento com consideração de construções envolventes
2024-05-30
005250

Simulação de vento com consideração de construções envolventes

Utilizado em
  • RWIND Simulation
Modelo 3D
Mais sobre modelo 3D
  • Grupo de edifĂ­cios
Partilhar