Visualização de superfície NURBS com foco no dimensionamento de vidro no RFEM.
Visualização de superfície NURBS com foco no dimensionamento de vidro no RFEM.
2025-10-13
059502
  • RFEM 6

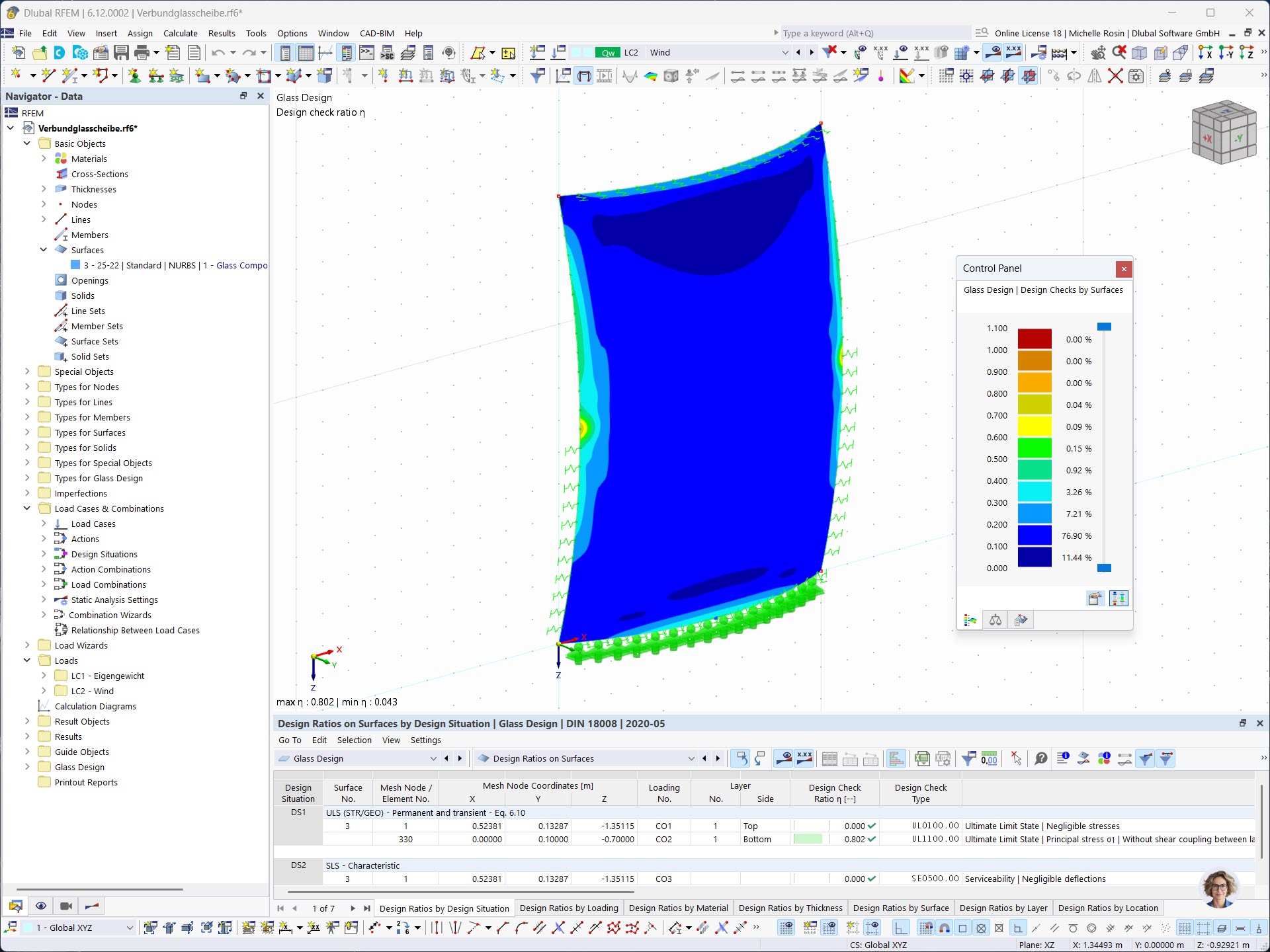
Dimensionamento de vidro de superfície NURBS no RFEM

Visualização de superfície NURBS com foco no dimensionamento de vidro no RFEM.

A representação mostra uma superfície NURBS complexa utilizada num ambiente de análise estrutural para o dimensionamento de vidro. Esta aplicação específica permite a análise de superfícies de vidro curvadas de quatro lados. Diferentes parâmetros geométricos e cenários de carga podem ser considerados de forma eficiente. Esta função faz parte do módulo Dimensionamento de vidro no software RFEM.
  • Dimensionamento de vidro
  • SuperfĂ­cie NURBS
  • RFEM
Utilizado em
  • Dimensionamento de vidro de superfĂ­cies NURBS
Partilhar