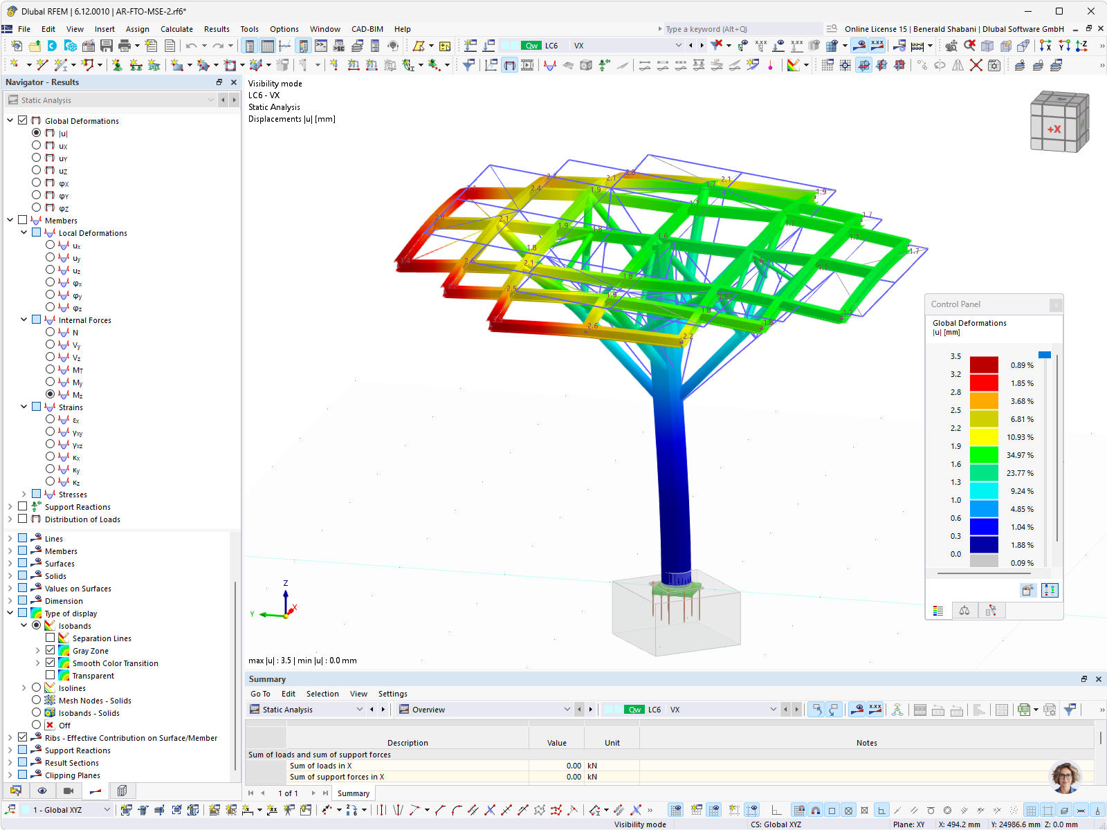
Análise de vento na árvore solar com o programa RFEM, realizado pela MSE Engenharia: simulação da distribuição de forças.
  • Visualizador 3D
  • Visualizador 3D | Babylon
  • Realidade virtual
Análise de vento na árvore solar com o programa RFEM, realizado pela MSE Engenharia: simulação da distribuição de forças.
2026-01-14
060934
  • RFEM 6

Análise de vento da árvore solar no RFEM

Análise de vento na árvore solar com o programa RFEM, realizado pela MSE Engenharia: simulação da distribuição de forças.

A representação mostra uma análise de vento de uma árvore solar no software RFEM. Este modelo simula as forças que atuam na estrutura devido ao vento, para verificar a sua capacidade de carga. A visualização foi criada pela MSE Engenharia, para ilustrar a distribuição das cargas de vento. Este tipo de análise ajuda a garantir a integridade estrutural sob condições de vento. Fotografia de © MSE Engenharia.
  • Análise de vento
  • Árvore solar
  • RFEM
  • Engenharia
  • MSE Engenharia
Utilizado em
  • Estrutura em forma de árvore para instalação de painéis fotovoltaicos, Brasil
Modelo 3D
Não é possível fazer download Projeto de cliente/só para visualização
Mais sobre modelo 3D
  • Árvore solar em estrutura de aço
Especificações
Número de nós 58
Número de linhas 70
Número de barras 70
Número de superfícies 0
Número de sólidos 0
Número de casos de carga 6
Número de combinações de cargas 16
Número de combinações de resultados 0
Peso total 3,532 t
Dimensões (métricas) 12,000 x 7,216 x 8,353 m
Dimensões (imperiais) 39.37 x 23.67 x 27.4 feet
Partilhar