Verificação de plausibilidade do ligação de aço no RFEM 6: barra e placa separadas
Verificação de plausibilidade do ligação de aço no RFEM 6: barra e placa separadas
2026-02-27
061615
  • RFEM 6

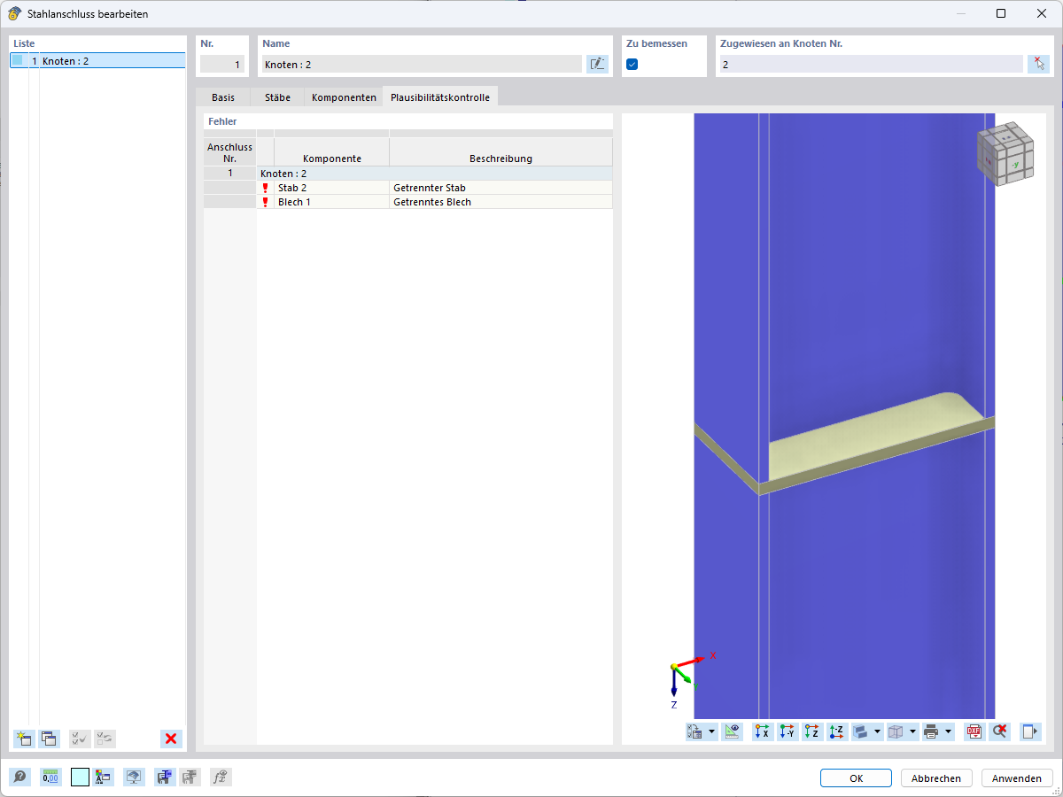
Ligação de aço do RFEM 6 – barra separada na verificação de plausibilidade

Verificação de plausibilidade do ligação de aço no RFEM 6: barra e placa separadas

No controlo de plausibilidade da ligação de aço, é mostrado que existe uma "barra separada" e uma "chapas separada", ou seja, que não se encontra nenhuma ligação efetiva entre os componentes envolvidos. A causa pode ser uma ligação geométrica em falta ou uma estrutura de componente incorreta, caso, por exemplo, os elementos de ligação não foram criados ou referenciados corretamente.
  • RFEM 6
  • Ligação de aço
  • Barra dividida
  • Chapa dividida
  • Controlo de plausibilidade
  • Erro de ligação
  • Estrutura de componentes
  • Erro de ligação
Partilhar