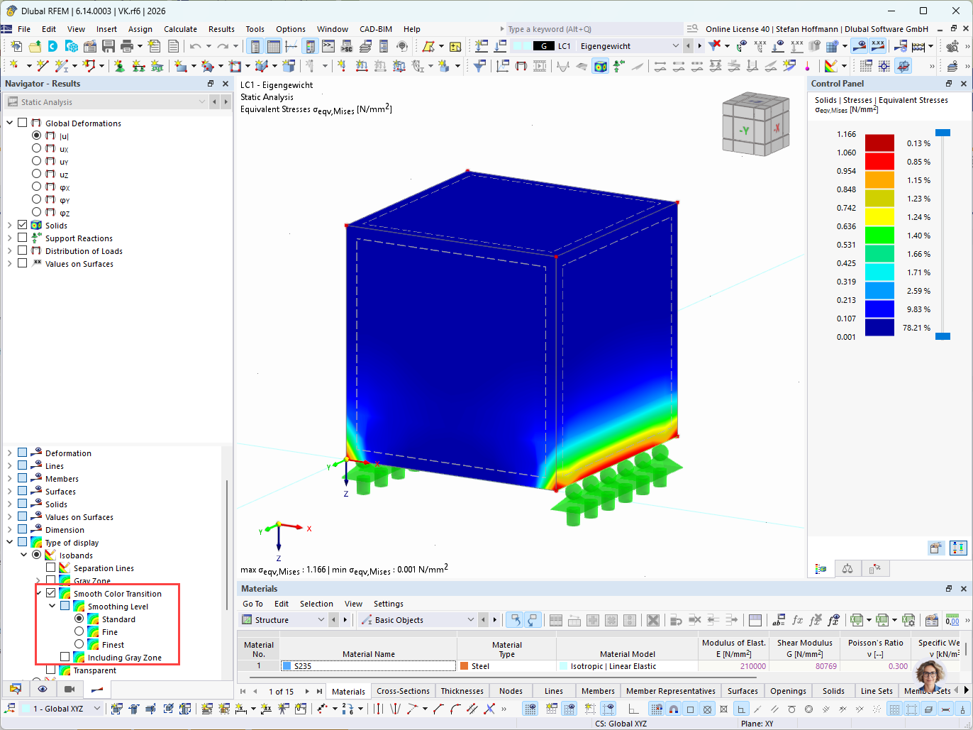
Transições suaves de cores de superfícies iso
Transições suaves de cores de superfícies iso
2026-04-28
062473
  • RFEM 6
  • RSTAB 9
  • Cálculos estruturais e dimensionamento
    • Análise de elementos finitos

Transições suaves de cores de superfícies iso

Transições suaves de cores de superfícies iso

Utilizado em
  • RFEM 6 - Transições Suaves de Cores de Superfícies Isométricas
Partilhar