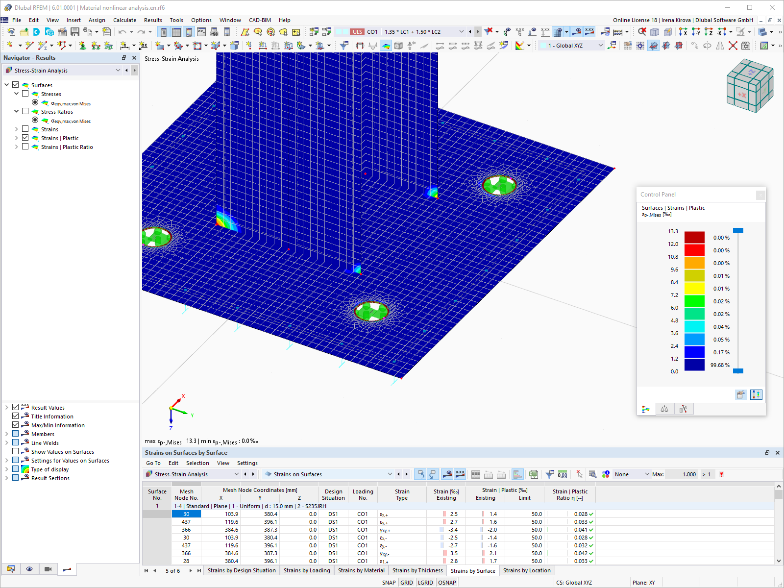
Деформации на поверхностях
  • 3D-визуализатор
  • 3D Viewer | Babylon
  • Виртуальная реальность
Деформации на поверхностях
2024-03-09
022900
  • Нелинейная работа материала для RFEM 6
  • Нелинейный расчёт

Деформации на поверхностях

3D Модель
Подробнее о 3D модели
  • Материальный нелинейный расчёт
Спецификации
Количество узлов 26
Количество линий 29
Количество стержней 0
Количество поверхностей 7
Количество тел 0
Количество загружений 2
Количество сочетаний нагрузок 2
Количество расчетных сочетаний 0
Общий вес 0,098 t
Размеры (метрические) 0,500 x 1,000 x 0,500 m
Размеры (имперские) 1.64 x 3.28 x 1.64 feet
Поделиться