Проверка достоверности стальных соединений в RFEM 6 показывает 'Отдельный стержень' и 'Отдельный лист'
Проверка достоверности стальных соединений в RFEM 6 показывает 'Отдельный стержень' и 'Отдельный лист'
2026-02-27
061615
  • RFEM 6

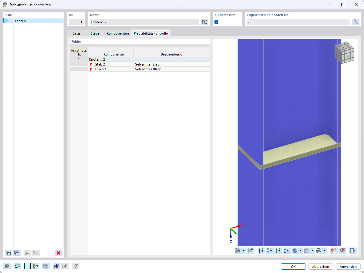
RFEM 6 Стальное соединение – Разделённый стержень при проверке правдоподобия

Проверка достоверности стальных соединений в RFEM 6 показывает 'Отдельный стержень' и 'Отдельный лист'

Проверка достоверности стального соединения показывает наличие «отдельного стержня» и «отдельного пластины». Это означает, что между задействованными компонентами не обнаружено эффективного соединения. Причиной может быть отсутствие геометрической связи или неверная структура компонентов, например, если соединительные элементы были созданы или ссылались некорректно.
  • RFEM 6
  • Стальное соединение
  • Раздельный стержень
  • Раздельный лист
  • Проверка на правдподобность
  • Ошибка соединения
  • Структура компонентов
  • Ошибка соединения
Поделиться