体育场模型(©formTL)
  • 3D 查看器
  • 3D Viewer | Babylon
  • 虚拟现实
Multi-Purpose Stadium in Uyo, Nigeria | 使用德国的RSTAB RSTAB设计 | www.form-TL.de
  • 3D 查看器
  • 3D Viewer | Babylon
  • 虚拟现实
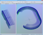
3D-Modell der VIP-Tribüne (links) und des Stadions (rechts) in RSTAB
  • 3D 查看器
  • 3D Viewer | Babylon
  • 虚拟现实
Grundriss des Stadions (© formTL)
  • 3D 查看器
  • 3D Viewer | Babylon
  • 虚拟现实
尼日利亚乌约新建多功能体育馆
  • 3D 查看器
  • 3D Viewer | Babylon
  • 虚拟现实
体育场模型(©formTL)
Multi-Purpose Stadium in Uyo, Nigeria | 使用德国的RSTAB RSTAB设计 | www.form-TL.de
3D-Modell der VIP-Tribüne (links) und des Stadions (rechts) in RSTAB
Grundriss des Stadions (© formTL)
尼日利亚乌约新建多功能体育馆
2024-05-30
012157
  • RSTAB 8
  • 钢结构

体育场模型(©formTL)

用于
  • 新建多功能体育馆,尼日利亚乌约
3D 模型
无法下载 客户项目/只视图
更多关于 3D 模型
  • 乌约多功能体育场,尼日利亚
详细说明
节点数目: 6024
杆件数目: 12049
总重量 1196,835 t
翘曲区域尺寸 248.254 x 155.661 x 23.733 m
软件版本 8.02.00
分享
2024-03-09
000149
Multi-Purpose Stadium in Uyo, Nigeria | 使用德国的RSTAB RSTAB设计 | www.form-TL.de
3D 模型
无法下载 客户项目/只视图
更多关于 3D 模型
  • 乌约多功能体育场,尼日利亚
详细说明
节点数目: 6024
杆件数目: 12049
总重量 1196,835 t
翘曲区域尺寸 248.254 x 155.661 x 23.733 m
软件版本 8.02.00
分享
2024-03-09
001256
3D-Modell der VIP-Tribüne (links) und des Stadions (rechts) in RSTAB
3D 模型
无法下载 客户项目/只视图
更多关于 3D 模型
  • 乌约多功能体育场,尼日利亚
详细说明
节点数目: 6024
杆件数目: 12049
总重量 1196,835 t
翘曲区域尺寸 248.254 x 155.661 x 23.733 m
软件版本 8.02.00
分享
2024-03-09
001257
Grundriss des Stadions (© formTL)
3D 模型
无法下载 客户项目/只视图
更多关于 3D 模型
  • 乌约多功能体育场,尼日利亚
详细说明
节点数目: 6024
杆件数目: 12049
总重量 1196,835 t
翘曲区域尺寸 248.254 x 155.661 x 23.733 m
软件版本 8.02.00
分享
2024-03-09
011142
  • RFEM 5
  • RSTAB 8
尼日利亚乌约新建多功能体育馆
用于
  • 乌约多功能体育场,尼日利亚
3D 模型
无法下载 客户项目/只视图
更多关于 3D 模型
  • 乌约多功能体育场,尼日利亚
详细说明
节点数目: 6024
杆件数目: 12049
总重量 1196,835 t
翘曲区域尺寸 248.254 x 155.661 x 23.733 m
软件版本 8.02.00
分享