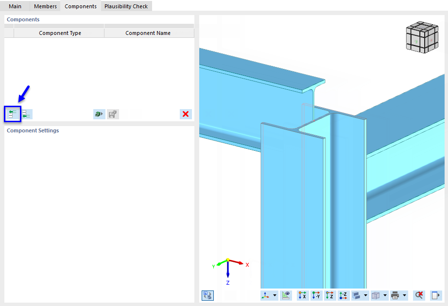
插入新的组件
插入新的组件
2024-03-10
043751
  • RFEM 6 的钢结构节点模块

插入新的组件

分享