注重 RFEM 中玻璃设计的 NURBS 表面的可视化
注重 RFEM 中玻璃设计的 NURBS 表面的可视化
2025-10-13
059502
  • RFEM 6

RFEM 中对 NURBS 玻璃结构进行玻璃结构设计

注重 RFEM 中玻璃设计的 NURBS 表面的可视化

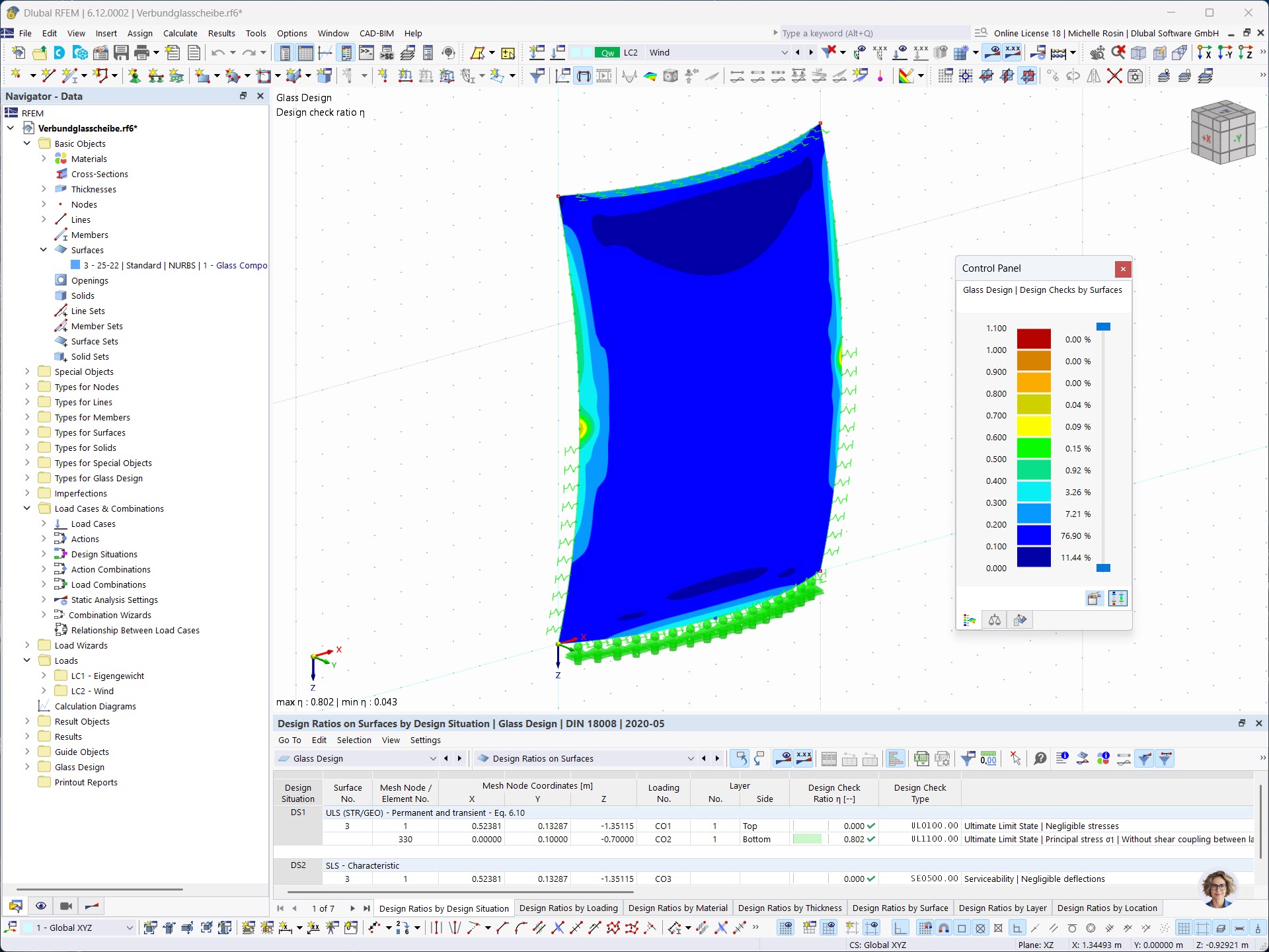
该图显示了一个用于玻璃结构设计的结构分析环境中的复杂 NURBS 面。这一功能可用于计算四边形曲面玻璃结构,能够有效考虑各种几何参数和荷载情景。此功能是 RFEM 软件中玻璃设计模块的一部分。
  • 玻璃结构设计
  • NURBS 面
  • RFEM
用于
  • NURBS 面板结构的玻璃设计
分享