木结构亭子及其膜结构屋顶的 RFEM 计算模型
  • 3D 查看器
  • 3D Viewer | Babylon
  • 虚拟现实
木结构亭子及其膜结构屋顶的 RFEM 计算模型
2025-10-15
059580
  • RFEM 6

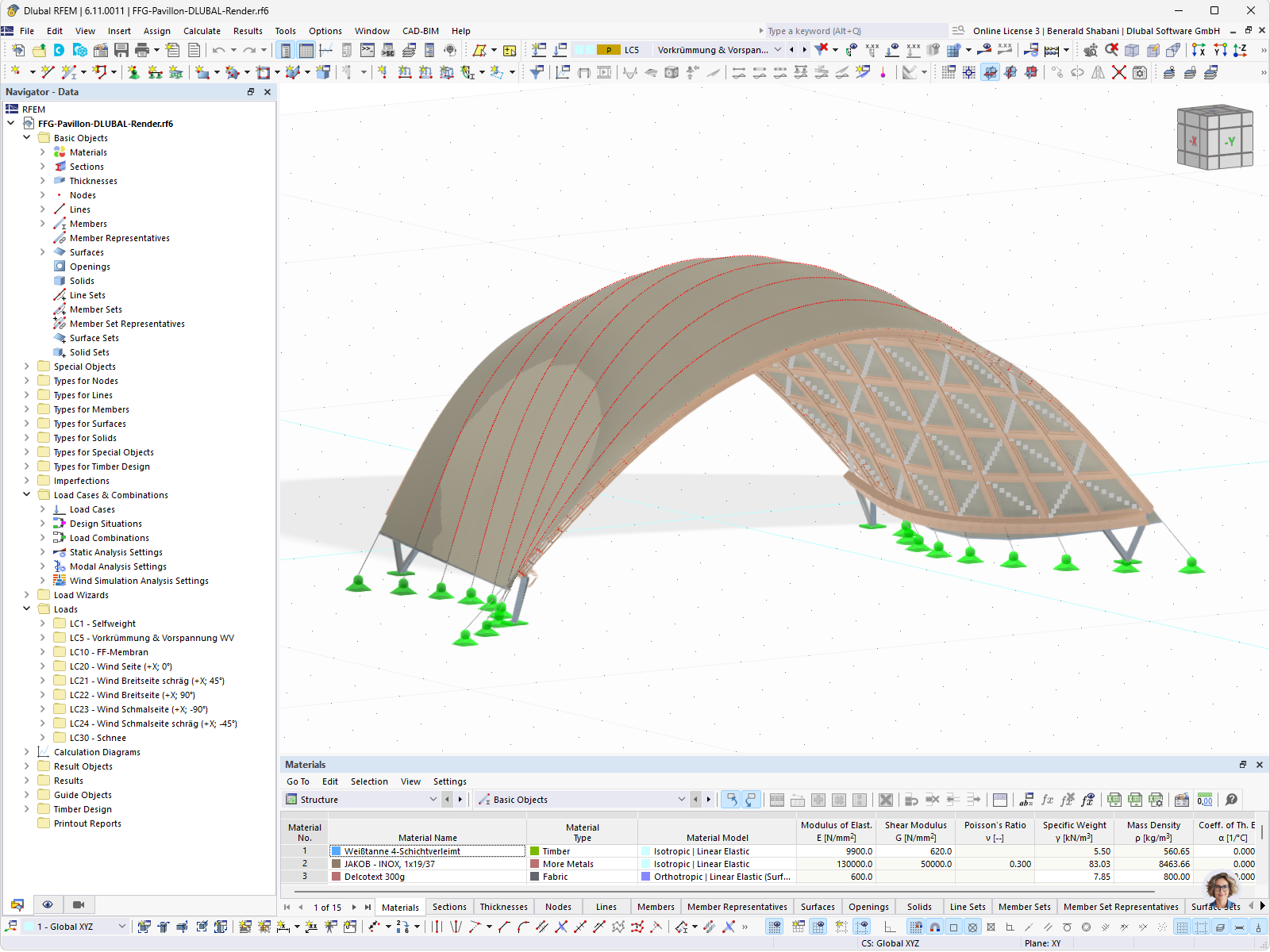
带膜结构屋顶木结构凉亭的 RFEM 模型

木结构亭子及其膜结构屋顶的 RFEM 计算模型

这是一个展示具有艺术造型的木结构与曲面膜结构屋顶的凉亭,采用层压木结构支撑膜材料,形成轻量化的柔性屋顶结构。通过 RFEM 软件可以对复杂的荷载分布进行分析,并对结构进行优化设计。这个设计案例展示了木结构与创新材料的结合,展示了其独特的美学和技术优势。©Beyond Bendings
  • 木结构
  • 亭子
  • 膜结构
  • RFEM
  • 结构模型
用于
  • 奥地利库赫尔知识园区的木结构凉亭
3D 模型
无法下载 客户项目/只视图
更多关于 3D 模型
  • 膜结构屋顶木亭
详细说明
节点数目: 7952
线的数目 6665
杆件数目: 6665
面的数目: 8
实体数目 0
荷载工况数目 9
荷载组合数目 17
结果组合数目 0
总重量 0,582 t
翘曲区域尺寸 10.653 x 4.898 x 6.828 m
分享