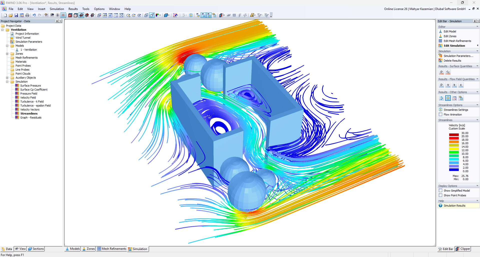
RWIND 流线结果显示建筑周围的气流和通风模式
RWIND 流线结果显示建筑周围的气流和通风模式
2025-12-14
060654
  • RFEM 6

RWIND 流线结果显示建筑周围气流和通风模式

RWIND 流线结果显示建筑周围的气流和通风模式

用于
  • 使用 Rhino、RWIND 和 Snagit 创建 CFD 通风图的工作流程
分享