RFEM 6 钢节点合理性检验:梁柱分离、板件分离
RFEM 6 钢节点合理性检验:梁柱分离、板件分离
2026-02-27
061615
  • RFEM 6

RFEM 6 钢结构连接 - 可行性检查中的单独杆件

RFEM 6 钢节点合理性检验:梁柱分离、板件分离

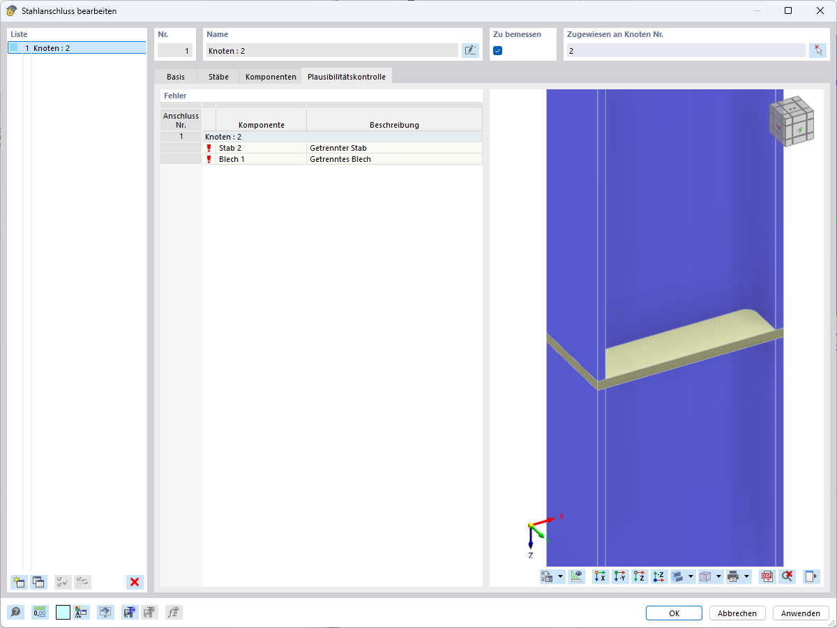
在钢节点的合理性检查中,会显示“分离杆件”和“分离板件”。这意味着在组件之间没有检测到有效的连接。原因可能是缺少几何偶合或组件结构不正确,例如连接的元素没有正确创建或引用。
  • RFEM 6
  • 钢节点
  • 单独杆件
  • 单独板件
  • 合理性检查
  • 连接错误
  • 组件结构
  • 节点错误
分享