KB 001813 | Simulace kolapsu budovy při dynamickém zatížení
KB 001813 | Simulace kolapsu budovy při dynamickém zatížení
30.5.2024
040003
  • RFEM 6
  • Dynamická a seizmická analýza

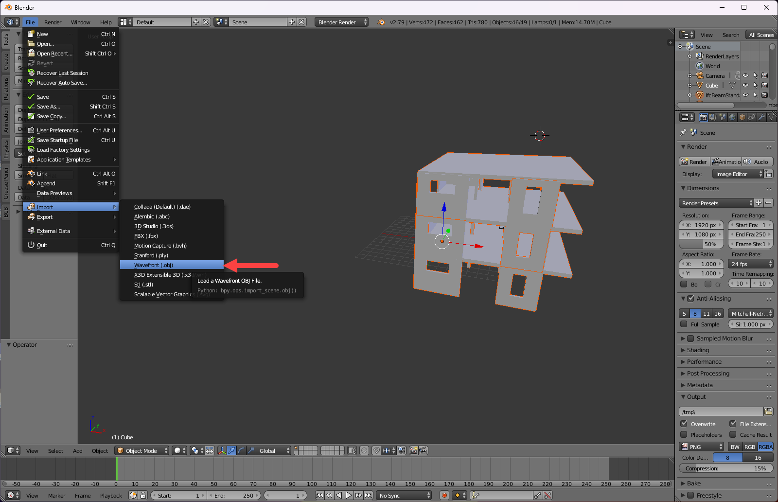
Import .OBJ

KB 001813 | Simulace kolapsu budovy při dynamickém zatížení

Používá se v
  • Simulace kolapsu budovy při dynamickém zatížení
Sdílet