FAQ 005616 | Výsledky v programu RWIND se změnily nebo jsou nevěrohodné. Co může být důvodem?
FAQ 005616 | Výsledky v programu RWIND se změnily nebo jsou nevěrohodné. Co může být důvodem?
18.10.2024
053338
  • RWIND 3 – Basic
  • RWIND 3 – Pro
  • Simulace větru a generování zatížení větrem

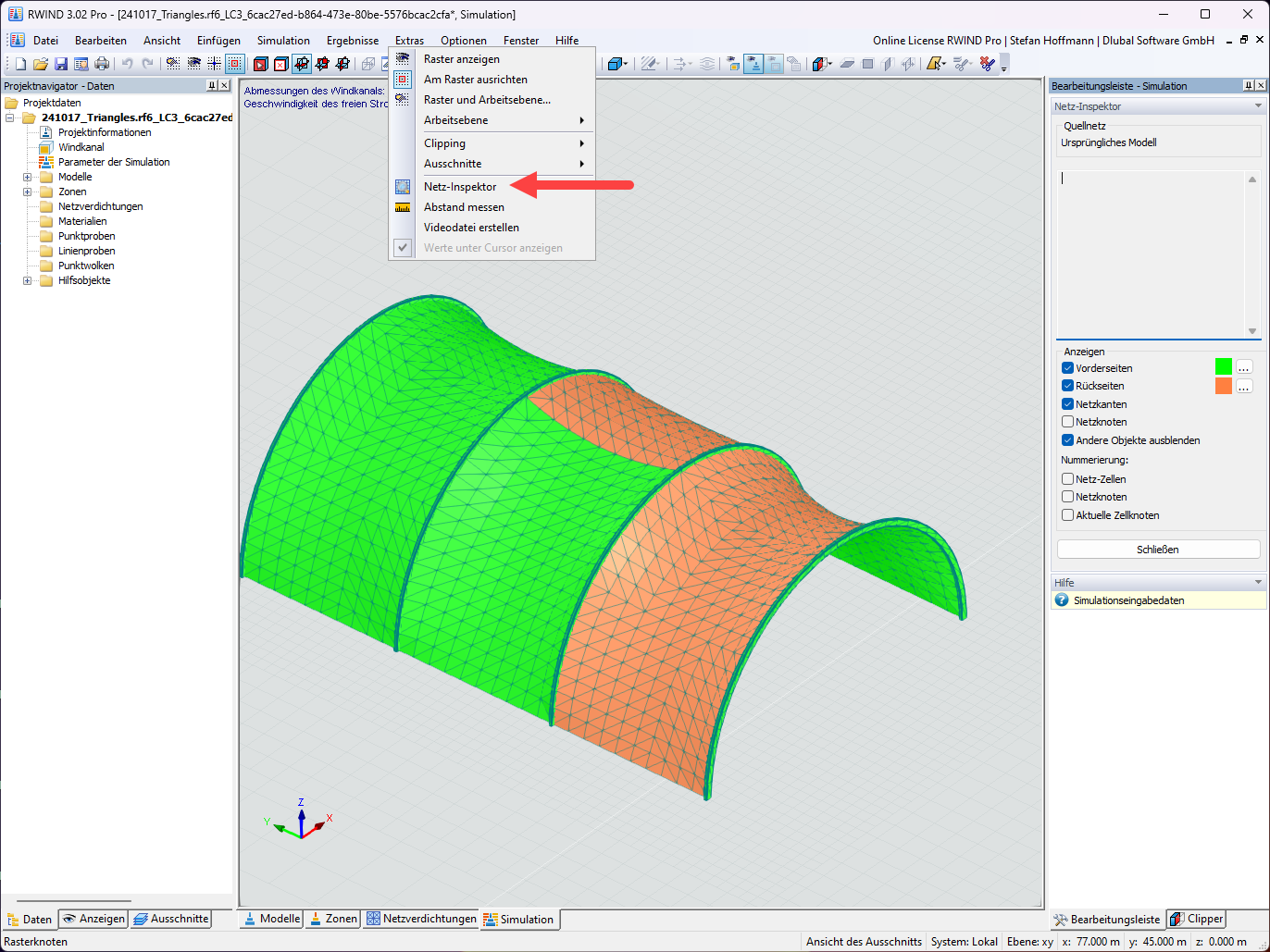
FAQ 005616 | RWIND - Kontrola sítě

FAQ 005616 | Výsledky v programu RWIND se změnily nebo jsou nevěrohodné. Co může být důvodem?

Používá se v
  • Výsledky v RWIND nejsou konzistentní
Sdílet