140x
005616
18.10.2024

Výsledky v RWIND nejsou konzistentní

Moje výsledky v programu RWIND se liší nebo jsou nelogické. Jaký by mohl být důvod?


Odpověď:

Pro generování sítě konečných objemů pro CFD analýzu musí být model topologicky správný. Hraniční podmínky modelu jsou v RWIND 3 definovány pomocí trojúhelníků. Topologicky správný znamená, že tyto trojúhelníky musí tvořit uzavřenou síť trojúhelníků – každá hrana sítě má přesně dva sousední trojúhelníky a trojúhelníky se nesmí dotýkat ani křížit s výjimkou společných hran a vrcholů.

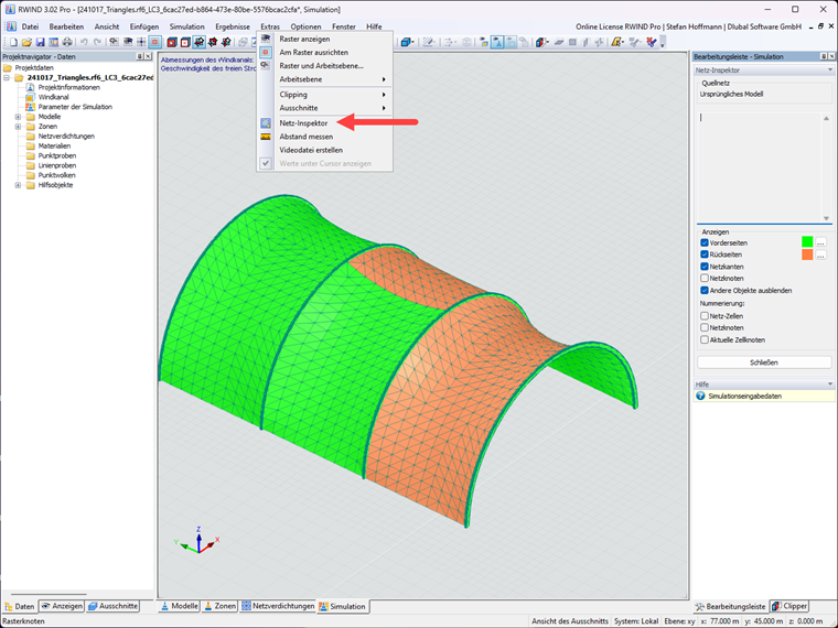
Pokud dojde k nespojitostem ve výsledcích, může to být způsobeno orientací trojúhelníků, které mají přední a zadní stranu. Můžete to snadno zkontrolovat v inspektoru sítě:

Pro úpravu orientace trojúhelníků můžete zkusit deaktivovat možnost "Zarovnat normály pro plošné výsledky" (1). Dále můžete model jednou opravit (2):


Autor

Ing. Hoffmann poskytuje technickou podporu zákazníkům společnosti Dlubal Software a je zodpovědný za koordinaci veškerých odborných dotazů a činností.



;