RFEM 6 zobrazuje výsledky posouzení podle normy ASTM E1300-24 pro statické analýzy.
RFEM 6 zobrazuje výsledky posouzení podle normy ASTM E1300-24 pro statické analýzy.
10.11.2025
060026
  • RFEM 6
  • Skleněné konstrukce a fasády

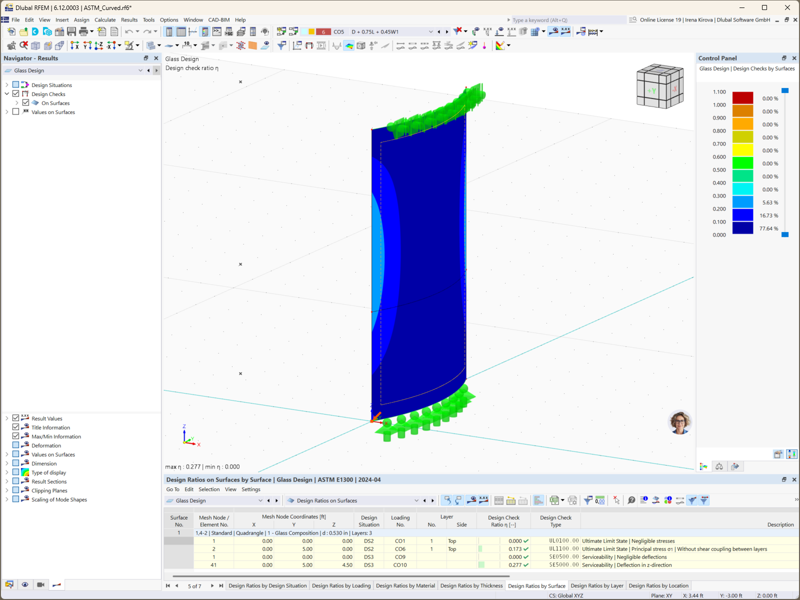
Výsledky posouzení podle normy ASTM E1300-24 v programu RFEM 6

RFEM 6 zobrazuje výsledky posouzení podle normy ASTM E1300-24 pro statické analýzy.

Obrázek ukazuje software RFEM 6 zobrazující výsledky posouzení, které integrují normu ASTM E1300-24. Tato norma se používá pro posouzení skleněných konstrukcí, aby byla zajištěna bezpečnost a výkonnost. RFEM 6 využívá tuto normu k poskytování přesných výsledků analýzy a návrhu pro stavební projekty.
  • ASTM E1300-24
  • Inženýrská analýza
  • Výsledky posouzení
  • RFEM 6
  • Statické výpočty
Používá se v
  • Posouzení skleněných konstrukcí podle ASTM E1300-24 v programu RFEM 6: přehledný průvodce
Sdílet