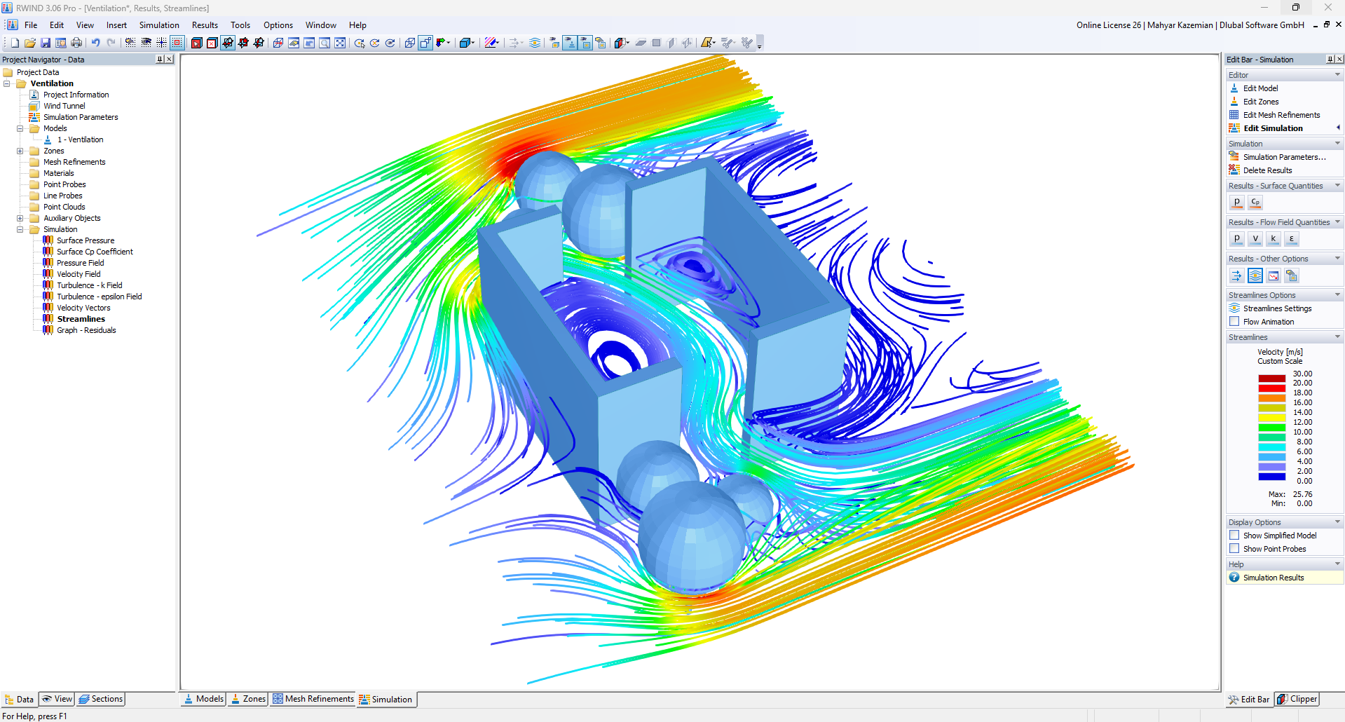
Výsledky proudnic z programu RWIND zobrazující proudění vzduchu a ventilaci kolem budovy
Výsledky proudnic z programu RWIND zobrazující proudění vzduchu a ventilaci kolem budovy
14.12.2025
060654
  • RFEM 6

Výsledky proudnic RWIND zobrazující proudění vzduchu a vzory ventilace kolem budovy

Výsledky proudnic z programu RWIND zobrazující proudění vzduchu a ventilaci kolem budovy

Používá se v
  • Pracovní postup pro vytvoření CFD založeného schématu větrání pomocí Rhino, RWIND a Snagit
Sdílet