1047x
002023
20.12.2025

Pracovní postup pro vytváření diagramů proudění vzduchu na základě CFD pomocí programů Rhino, RWIND a Snagit

Článek popisuje jednoduchý pracovní postup pro vytváření diagramů proudění vzduchu pomocí modelování v programu Rhino, simulace proudění vzduchu v programu RWIND a vylepšení výsledků v programu Snagit. Tento proces vede k vytvoření přesných a vizuálně atraktivních diagramů, které znázorňují pohyb vzduchu okolo budov, a jsou proto ideální pro architektonické analýzy a prezentace.

Moderní architektonické a urbanistické projekty se stále více spoléhají na jasné, intuitivní a datově podložené vizualizace, aby bylo možné porozumět interakci větru s budovami, otevřenými prostory a okolní vegetací. Vzhledem k tomu, že výzvy v oblasti posouzení se stávají stále složitějšími – v důsledku klimatických změn, cílů udržitelnosti a požadavků na lidský komfort – již nestačí jednoduché kvalitativní popisy proudění vzduchu.

Diagramy proudění vzduchu hrají klíčovou roli při převodu komplexního chování proudění vzduchu do srozumitelného vizuálního jazyka. Umožňují inženýrům, architektům a urbanistům rychle posoudit vzorce rozložení větru, identifikovat oblasti stagnace nebo nadměrné rychlosti větru a vyhodnotit účinnost strategií přirozeného větrání. Tím, že ilustrují, jak se vzduch pohybuje přes nádvoří, mezi budovami a kolem krajinných prvků, podporují tyto diagramy informovaná rozhodnutí jak v raných fázích návrhu, tak při jeho pozdějších úpravách.

Kromě vizualizace proudění vzduchu přispívají diagramy také k hodnocení tepelné pohody, komfortu chodců a environmentální výkonnosti. Pomáhají projektantům pochopit, jak geometrie, orientace, otvory a vegetace ovlivňují účinnost ventilace, odvod tepla a mikroklimatické podmínky. Výsledkem je, že diagramy proudění vzduchu jsou široce používány nejen pro technickou analýzu, ale také pro komunikaci s investory, zainteresovanými stranami a netechnickým publikem, čímž překlenují propast mezi výsledky CFD a záměrem architektonického návrhu.

Tato technická příručka podle odkazu [1] ukazuje zjednodušený pracovní postup pro vytvoření vysoce kvalitního diagramu proudění vzduchu kombinací programů:

  • Rhino → vytvoření 3D modelu
  • RWIND → výpočet proudění větru na základě CFD
  • Snagit → následné zpracování a export finálního diagramu

Tato metoda je optimalizována pro jednoduché architektonické modely, jako jsou místnosti, nádvoří, pavilony a venkovní dispozice s překážkami, jako jsou stromy nebo zdi.

1. Přehled pracovního postupu

Kompletní pracovní postup se skládá ze šesti etap:

  • Vytvoření 3D modelu v programu Rhino
  • Import modelu STL do programu RWIND
  • Nastavení simulace větru v programu RWIND
  • Vizualizace proudění vzduchu a extrakce výsledků CFD
  • Zpracování diagramu v programu Snagit
  • Vytvoření konečného rozložení proudění vyduchu

Tento proces kombinuje snadné modelování (Rhino), pokročilou simulaci větru (RWIND) a vysoce kvalitní grafiku (Snagit) a přináší výsledky vhodné pro architektonické prezentace, environmentální analýzy nebo marketingové materiály.

2. Vytvoření 3D modelu v programu Rhino

2.1 Modelujte pouze základní prvky

V programu Rhino se doporučuje modelovat pouze prvky, které jsou nezbytné pro studii proudění vzduchu, jako například:

  • Obálky budov a hlavní stěny
  • Otvory, které ovlivňují proudění vzduchu a cesty proudění
  • Zjednodušené znázornění vegetace (např. koule nebo válce)

Zároveň mohou uživatelé libovolně přidávat další geometrické detaily, které jsou relevantní pro jejich konkrétní analytické cíle. Je však třeba se vyvarovat zbytečných nebo čistě dekorativních prvků, protože nadměrná geometrická složitost může negativně ovlivnit kvalitu sítě, zvýšit výpočetní náročnost a zpomalit CFD výpočty.

2.2 Nastavte správné jednotky

RWIND předpokládá, že geometrické jednotky jsou správné.

  • Nastavte jednotky modelu na metry (Soubor → Vlastnosti → Jednotky).
  • Zajistěte uzavřená tělesa a čisté plochy.
  • Zarovnejte model s globálními osami, aby nedocházelo k problémům s orientací.

2.3 Export modelu

Exportujte model jako STL soubor:

  • Soubor → Exportovat → 3D model
  • Vyberte formát STL.
  • Potvrďte, že exportní jednotky jsou nastaveny na metry.

Tento STL soubor bude sloužit jako geografický vstup pro RWIND.

3. Import modelu do RWIND

Otevřete RWIND a importujte exportovaný soubor STL. Software automaticky rozpozná hranice domény a vygeneruje prostředí vnějšího větrného tunelu kolem vašeho modelu.

Klíčové kroky po importu

  • Ověřte orientaci a měřítko modelu.
  • Upravte velikost ohraničujícího rámečku, pokud chcete větší výpočetní oblast pole proudění.
  • Vyberte, zda se objekty (stromy, zdi) chovají jako tělesa nebo porézní prvky.

RWIND poskytuje podporu pro širokou škálu turbulentních modelů a nastavení řešičů, která jsou ideální pro architektonické studie.

4. Nastavení simulace v programu RWIND

4.1 Zadání směru a rychlosti větru

Typické vstupní údaje zahrnují:

  • Rychlost větru v referenční výšce,
  • Kategorie terénu (městský, předměstský, otevřené pole atd.),
  • Úhly směru větru (např. 0°, 45°, 90°).

Pro srovnávací analýzu lze simulovat více směrů.

4.2 Konfigurace sítě a řešení

  • Pro obecné použití vyberte automatické vytváření sítě.
  • Zvyšte hustotu sítě pouze v kritických oblastech (např. vegetace, otvory ve fasádě).
  • V závislosti na složitosti vyberte možnost Stacionární nebo Nestacionární.

4.3 Spuštění simulace

RWIND generuje:

  • Pole rychlostí
  • Rozdělení tlaku
  • Proudové čáry
  • Plošné tlaky na všech prvcích

Tyto datové soubory jsou nezbytné pro vytvoření diagramů proudění vzduchu.

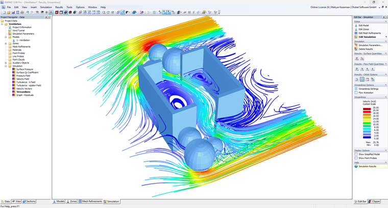
5. Vizualizace proudění vzduchu

RWIND nabízí několik vizualizačních nástrojů:

  • Proudnice pro vzorce proudění vzduchu
  • Řezy kontur rychlosti
  • Vektorová pole
  • Barevné mapy tlaku větru

Pro diagram proudění vzduchu jsou často nejintuitivnější barevné proudnice.
Upravte:

  • hustotu proudnic,
  • tloušťku linií,
  • barevný gradient (např. modrá → zelená → žlutá),
  • průhlednost pro architektonickou přehlednost.

Exportujte vizualizaci jako:

  • Transparentní PNG
  • Vysoce rozlišené JPG
  • TIFF pro grafické zpracování

6. Další zpracování a dokumentace pomocí programu Snagit

Snagit se používá pro efektivní následné zpracování a komunikaci:

  • zachycení simulací ve vysokém rozlišení,
  • přidání šipek, poznámek a popisků,
  • zvýraznění směrů a zón proudění vzduchu,
  • příprava obrázků pro zprávy, tutoriály nebo prezentace.

Tento krok se zaměřuje spíše na srozumitelnost než na umělecké renderování, což je ideální pro technickou dokumentaci a sdílení znalostí.

7. Konečný diagram proudění vzduchu

Výsledkem je profesionální diagram proudění vzduchu.

Konečným výstupem je přehledný a informativní diagram proudění vzduchu, který kombinuje:

  • přesné výsledky CFD z programu RWIND,
  • přesnou geometrii z Rhino,
  • přehledné vizuální poznámky z programu Snagit.

Tyto diagramy jsou vhodné pro projektové zprávy, environmentální studie, vzdělávací materiály a marketingový obsah.

8. Klíčové výhody tohoto pracovního postupu

  • Rhino: přesné a flexibilní 3D modelování
  • RWIND: rychlá a spolehlivá CFD analýza
  • Snagit: efektivní poznámky a dokumentace
  • Zjednodušená geometrie: snížené výpočetní nároky
  • Jasné vizualizace: zlepšená komunikace chování proudění vzduchu
  • Závěr

    Díky integraci programů Rhino, RWIND a Snagit mohou projektanti a inženýři efektivně vytvářet diagramy proudění vzduchu, které jsou technicky přesné a snadno srozumitelné. Tento pracovní postup podporuje informovaná rozhodnutí při posouzení a zároveň poskytuje vysoce kvalitní vizuální dokumentaci pro celou řadu architektonických a inženýrských projektů.


Autor

Mahyar je zodpovědný za vývoj produktů a marketing společnosti Dlubal Software, zejména za RWIND 2. Spojuje technický vývoj s dalším rozvojem komunikace produktu.

Reference


;