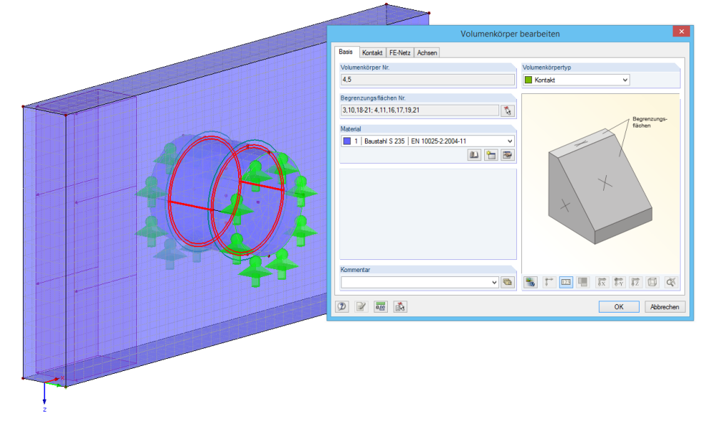
Volumenmodell
Volumenmodell
30. Mai 2024
008958
  • RFEM 5
  • Stahlbau
  • Maschinenbau
    • Finite-Elemente-Berechnung
    • Spannungsnachweis
    • Nichtlineare Analyse
    • Stahlverbindungen

Volumenmodell

Verwendet in
  • Modellierungsansätze für Scher-Lochleibungs-Verbindungen mittels FEM
Teilen