6956x
001568
17. April 2019

Modellierungsansätze für Scher-Lochleibungs-Verbindungen mittels FEM

Für detailliertere Untersuchungen von Scher-Lochleibungs-Verbindungen beziehungsweise deren unmittelbarer Umgebung spielt die Vorgabe der nichtlinearen Kontaktproblematik eine wichtige Rolle. In diesem Beitrag wird mithilfe eines Volumenmodells nach vergleichbaren und vereinfachten Flächenmodellen gesucht.

Bei biegesteifen Stirnplattenverbindungen mit vorwiegender Biegebeanspruchung kann davon ausgegangen werden, dass sich im Bereich der Schrauben keine (teil-elliptische) Verzerrung der Bohrung einstellt. Daher werden dabei für die Modellierung die Bohrlöcher häufig mit starren Flächen oder mittels eines Speichenrades (aus Starrstäben) geschlossen. Die Schrauben schließen dann als Balkenstäbe an, da hauptsächlich die axiale Steifigkeit benötigt wird.

Anders ist es jedoch bei Scher-Lochleibungs-Verbindungen, bei denen die Kraftübertragung durch eine Abscherkraft der Schraube und eine Anpresskraft auf nur einen Teil der Bohrwandung des Bleches stattfindet. Nachfolgend soll ein Modellierungsansatz für ein zentrisch beanspruchtes Blech gefunden werden.

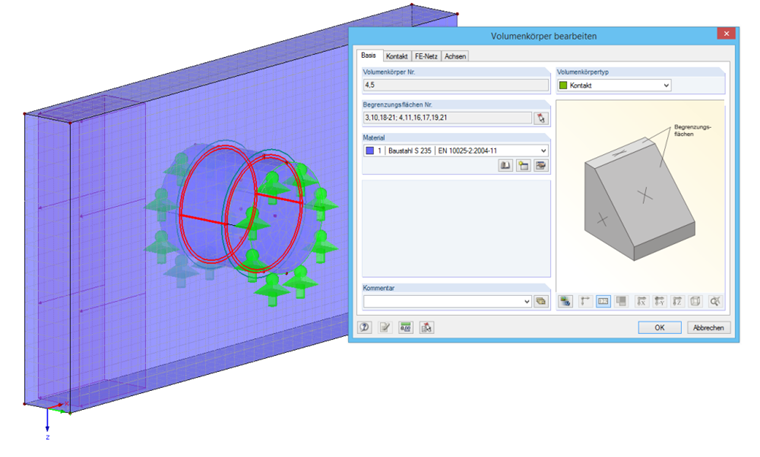
Beim Ausgangs-Referenzmodell wurden sowohl das Blech als auch die Schraube als Volumenkörper abgebildet. Für das nichtlineare Kontaktproblem zwischen dem Schraubenkörper und der Bohrinnenfläche des Bleches wurden dünne Kontaktvolumen mit Ausfall bei Zug definiert.

Vergleichsmodell 1: Flächenmodell mit einem Speichenrad aus Starrstäben

In seiner Längsachse wird der Bolzen mittels eines Balkenstabes und der Durchmesser mithilfe von Starrstäben abgebildet. Dabei muss das Speichenrad recht feingliedrig erzeugt werden, um den Wechsel zwischen Druckkontakt und klaffender Fuge annähernd genau zu erfassen. Die Stäbe erhalten an der Bohrwandung ein Momentengelenk. Die nichtlineare Kontakteigenschaft wird mit der Stabnichtlinearität "Ausfall bei Zug" realisiert. Alternativ dazu könnte auch das lokale Stabendgelenk mit der Nichtlinearität "Fest falls N negativ" versehen werden. Damit die Starrstäbe möglichst wenig Last über die Querkraft abtragen und das System aber dennoch stabil bleibt, wird ein Reibungskoeffizient (wie auch beim Volumenkörpermodell) von 0,01 eingesetzt.

Vergleichsmodell 2: Flächenmodell mit einem Speichenrad aus Balkenstäben

Modellierung wie Vergleichsmodell 1, lediglich mit dem Unterschied, dass das Speichenrad mit Balkenstäben ausgeführt wird. Um annähernd richtige Steifigkeiten zu verwenden, werden die Abmessungen des Stabquerschnitts mit der Flächendicke und dem Abstand der Stäbe an der Bohrwandung angenommen.

Vergleichsmodell 3: Flächenmodell mit Flächentyp "Membranzugfrei"

Anstelle des Speichenrades wird nun eine Fläche eingefügt. Da ein relativ massives Modell vorliegt, wird die neue Fläche mit der doppelten Flächendicke angesetzt. Als Flächentyp-Steifigkeit wird "Membranzugfrei" gewählt. Dabei können nur Druckkräfte und Momente übertragen werden. Beim Auftreten von Membran-Zugkräften fallen die entsprechenden FE-Elemente aus.

Vergleichsmodell 4: Flächenmodell mit Linienfreigabe

Auch bei diesem Modell wird die Bohrung mit einer Fläche geschlossen. Für die nichtlineare Kraftübertragung wird nun eine Linienfreigabe mit der Nichtlinearität "Fest falls vz negativ" verwendet. Auch hier werden die anderen Translationsfreiheitsgrade mit einer geringen Reibung versehen.

Vergleich und Fazit

Die Flächenmodelle sind wegen ihrem geringeren Modellierungsaufwand sowie der wesentlich kürzeren Rechenzeit dem Volumenmodell vorzuziehen.

Beim Vergleich der Ergebnisse fällt auf, dass aufgrund der überschätzten Steifigkeit das erste Vergleichsmodell die geringsten Verformungen liefert. Bei Anwendung der annähernden Steifigkeiten über die Querschnitte sowie bei Verwendung der Linienfreigabe erhält man nur etwas größere Verschiebungen als beim Volumenmodell.

Das Modell mit der Eigenschaft "Membranzugfrei" liefert die größten Verformungen, ist von der Modellierung her aber die schnellste Methode. Bei dieser Eigenschaft werden standardmäßig fünf Laststufen angesetzt, weshalb die Rechendauer länger wird.

Vergleicht man die Vergleichsspannung der vier Flächenmodelle, so sind die Spannungen quasi deckungsgleich und mit den Volumenspannungen vergleichbar.


Autor

Herr Fröhlich sorgt für die Bearbeitung von Anwenderfragen im Kundensupport und ist zudem für die Entwicklung im Bereich Stahlbau zuständig.

Links
Referenzen
Downloads


;