Newton-Raphson-Iteration
Newton-Raphson-Iteration
30. Mai 2024
013757
  • RFEM 5

Newton-Raphson-Iteration

Verwendet in
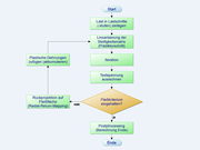
  • Gleichungslösermethoden bei nichtlinearen Berechnungen
Teilen