FAQ 005616 | Meine Ergebnisse in RWIND wechseln oder wirken unplausibel. Was kann der Grund dafür sein?
FAQ 005616 | Meine Ergebnisse in RWIND wechseln oder wirken unplausibel. Was kann der Grund dafür sein?
18. Oktober 2024
053338
  • RWIND 3 – Basic
  • RWIND 3 – Pro
  • Windsimulation & Windlast-Generierung

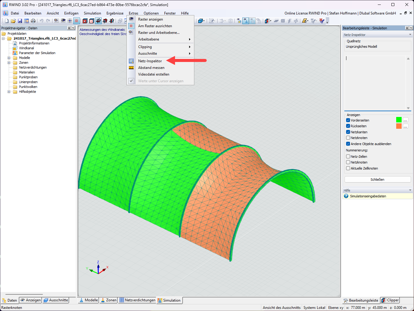
FAQ 005616 | RWIND - Netz-Inspektor

FAQ 005616 | Meine Ergebnisse in RWIND wechseln oder wirken unplausibel. Was kann der Grund dafür sein?

Verwendet in
  • RWIND Ergebnisse sind unstetig
Teilen