173x
005616
18. Oktober 2024

RWIND Ergebnisse sind unstetig

Meine Ergebnisse in RWIND wechseln oder wirken unplausibel. Was kann der Grund dafür sein?


Antwort:

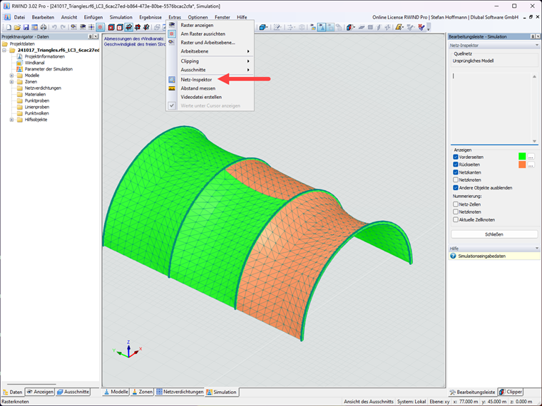
Zur Generierung eines Finite-Volume-Netzes für die CFD Analyse muss das Modell topologisch korrekt sein. Modellgrenzen werden in RWIND 3 über Dreiecke definiert. Topologisch korrekt bedeutet, dass diese Dreiecke ein geschlossenes Dreiecknetz bilden müssen – jede Netzkante hat genau zwei benachbarte Dreiecke und die Dreiecke dürfen sich bis auf die gemeinsamen Kanten und Wirbel nicht schneiden oder berühren.

Wenn es zu Unstetigkeiten in den Ergebnissen kommt, kann es an der Ausrichtung der Dreiecke liegen, die eine Vorderseite und eine Rückseite besitzen. Sie können dies bequem im Netz-Inspektor kontrollieren:

Um die Ausrichtung der Dreiecke zu korrigieren, können Sie versuchen, die Option Normalen für Flächenergebnisse ausrichten zu deaktivieren (1). Ferne können Sie das Modell einmal Reparieren (2):


Autor

Stefan unterstützt im Customer Support bei technischen Fragestellungen. Auch bei komplexeren Themen geht er strukturiert vor und sorgt für verständliche Ergebnisse.



;