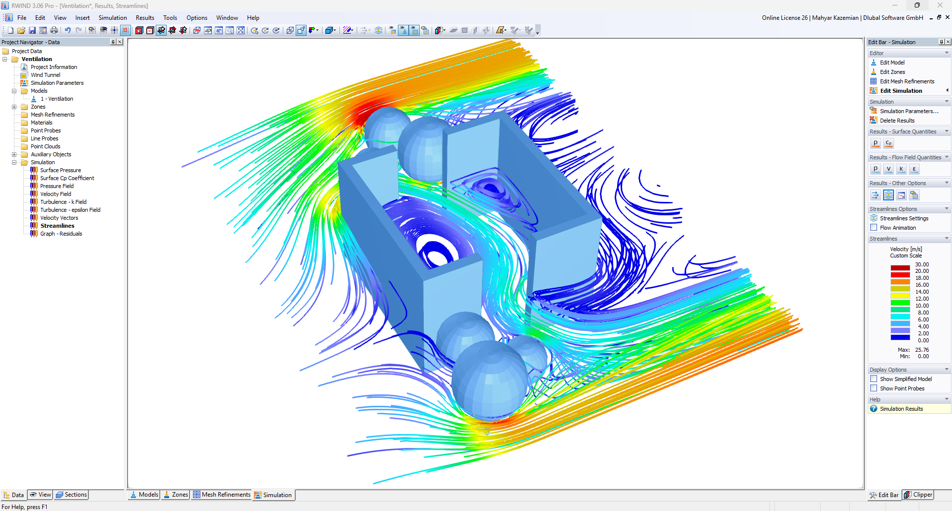
RWIND-Stroemergebnisse mit Darstellung von Luftstrom und Lüftungsmustern um das Gebäude
RWIND-Stroemergebnisse mit Darstellung von Luftstrom und Lüftungsmustern um das Gebäude
14. Dezember 2025
060654
  • RFEM 6

RWIND-Stromlinienergebnisse, die Strömung und Belüftung um das Gebäude zeigen

RWIND-Stroemergebnisse mit Darstellung von Luftstrom und Lüftungsmustern um das Gebäude

Verwendet in
  • Workflow für die Erstellung von CFD-basierten Belüftungsdiagrammen mit Rhino, RWIND und Snagit
Teilen