1042x
002023
20. Dezember 2025

Workflow für die Erstellung von CFD-basierten Belüftungsdiagrammen mit Rhino, RWIND und Snagit

Der Beitrag beschreibt einen einfachen Workflow zum Erstellen von Belüftungsdiagrammen durch Modellierung in Rhino, Durchführung von Luftströmungssimulationen in RWIND und Optimierung der Ergebnisse in Snagit. Dieser Prozess erzeugt präzise und optisch ansprechende Diagramme, die zeigen, wie sich Luft um Gebäude herum bewegt, und sich daher ideal für architektonische Analysen und Präsentationen eignen.

Moderne Architektur- und Stadtplanungsprojekte stützen sich zunehmend auf klare, intuitive und datengestützte Visualisierungen, um zu verstehen, wie Wind mit Gebäuden, Freiflächen und der umgebenden Vegetation interagiert. Da die Herausforderungen im Bereich der Planung aufgrund von Klimaschutzanforderungen, Nachhaltigkeitszielen und Komfortansprüchen der Menschen immer komplexer werden, reichen einfache qualitative Beschreibungen der Luftströmung nicht mehr aus.

Belüftungsdiagramme spielen eine entscheidende Rolle dabei, komplexe Luftströmungsverhältnisse in eine verständliche Bildsprache zu übersetzen. Sie ermöglichen es Ingenieuren, Architekten und Stadtplanern, Windverteilungsmuster schnell zu beurteilen, Bereiche mit Stagnation oder übermäßigen Windgeschwindigkeiten zu identifizieren und die Wirksamkeit natürlicher Belüftungsstrategien zu bewerten. Durch die Darstellung der Luftbewegungen in Innenhöfen, zwischen Gebäuden und um Landschaftselemente herum unterstützen diese Diagramme fundierte Entscheidungen sowohl in frühen Konzeptphasen als auch bei späteren Bemessungsverfeinerungen.

Über die Visualisierung von Luftströmen hinaus tragen Belüftungsdiagramme auch zur Bewertung des thermischen Komforts, des Windkomforts für Fußgänger und der Umweltleistung bei. Sie helfen Planern zu verstehen, wie Geometrie, Orientierung, Öffnungen und Vegetation die Belüftungseffizienz, die Wärmeabfuhr und die mikroklimatischen Bedingungen beeinflussen. Daher werden Belüftungsdiagramme nicht nur für technische Analysen, sondern auch für die Kommunikation mit Kunden, Interessengruppen und nicht-technischen Zielgruppen häufig verwendet, um die Lücke zwischen CFD-Ergebnissen und architektonischen Gestaltungsabsichten zu schließen.

Dieser technische Leitfaden gemäß Ref. [1] demonstriert einen optimierten Arbeitsablauf zur Erstellung eines hochwertigen Belüftungsdiagramms durch Kombination von:

  • Rhino → 3D-Modell-Erstellung
  • RWIND → CFD-basierte Windströmungsberechnung
  • Snagit → Nachbearbeitung und endgültiger Diagrammexport

Die Methode ist für einfache Architekturmodelle wie Räume, Innenhöfe, Pavillons und Außenanlagen mit Hindernissen wie Bäumen oder Wänden optimiert.

1. Überblick über den Workflow

Der gesamte Workflow besteht aus sechs Phasen:

  • Erstellen des 3D-Modells in Rhino
  • Import des STL-Modells in RWIND
  • Einrichtung der Windsimulation in RWIND
  • Visualisierung des Luftstroms und Extraktion von CFD-Ergebnissen
  • Nachbearbeitung des Diagramms in Snagit
  • Erstellung des endgültigen Belüftungslayouts

Dieser Prozess kombiniert einfache Modellierung (Rhino), fortschrittliche Windsimulation (RWIND) und hochwertige Grafiken (Snagit), um Ergebnisse zu erzielen, die sich für Architekturpräsentationen, Umweltanalyseberichte oder Marketingmaterialien eignen.

2. Erstellen des 3D-Modells in Rhino

2.1 Nur die wesentlichen Elemente modellieren

In Rhino wird empfohlen, nur die Elemente zu modellieren, die für die Belüftungsstudie wesentlich sind, wie z.B.:

  • Gebäudehüllen und Primärwände
  • Öffnungen, die den Luftstrom und die Belüftungswege beeinflussen
  • Vereinfachte Darstellungen von Vegetation (z.B. Kugeln oder Zylinder)

Gleichzeitig steht es den Benutzern frei, zusätzliche geometrische Details einzufügen, die für ihre spezifischen Analyseziele relevant sind. Unnötige oder rein dekorative Elemente sollten jedoch vermieden werden, da eine übermäßige geometrische Komplexität die Netzqualität beeinträchtigen, den Rechenaufwand erhöhen und CFD-Berechnungen verlangsamen kann.

2.2 Korrekte Einheiten festlegen

RWIND erwartet, dass die geometrischen Einheiten korrekt sind.

  • Modell-Einheiten auf Meter einstellen (Datei → Eigenschaften → Einheiten)
  • Geschlossene Volumenkörper und saubere Flächen sicherstellen
  • Modell mit globalen Achsen ausrichten, um Orientierungsprobleme zu vermeiden

2.3 Modell exportieren

Exportieren Sie das Modell als STL-Datei:

  • Datei → Exportieren → 3D-Modell
  • STL-Format wählen
  • Bestätigen, dass die Export-Einheiten auf Meter eingestellt sind

Diese STL-Datei dient als Geometrieeingabe für RWIND.

3. Import des Modells in RWIND

Öffnen Sie RWIND und importieren Sie die exportierte STL-Datei. Die Software erkennt automatisch die Domänengrenzen und generiert eine externe Windkanalumgebung um Ihr Modell herum.

Wichtige Schritte nach dem Import

  • Überprüfen Sie die Orientierung und den Maßstab des Modells
  • Passen Sie die Größe des Begrenzungsrahmens an, wenn Sie ein größeres Strömungsgebiet wünschen
  • Wählen Sie, ob Objekte (Bäume, Wände) als feste Hindernisse oder poröse Elemente fungieren

RWIND unterstützt eine Vielzahl von Turbulenzmodellen und Solver-Einstellungen, die sich ideal für Architekturstudien eignen.

4. Einrichtung der Simulation in RWIND

4.1 Windrichtung und -geschwindigkeit festlegen

Typische Eingaben beinhalten:

  • Windgeschwindigkeit in Referenzhöhe
  • Geländekategorie (urban, vorstädtisch, Freifläche, etc.)
  • Windrichtungswinkel (z.B. 0°, 45°, 90°)

Für Vergleichsanalysen können mehrere Richtungen simuliert werden.

4.2 Netz- und Solver-Konfiguration

  • Automatische Vernetzung für allgemeinen Gebrauch auswählen
  • Netzdichte nur um kritische Bereiche erhöhen (z.B. Vegetation, Fassadenöffnungen)
  • Je nach Komplexität „stationär“ oder „instationär“ auswählen

4.3 Simulation durchführen

RWIND erzeugt:

  • Geschwindigkeitsfeld
  • Druckverteilung
  • Strömungslinien
  • Oberflächendrücke auf allen Elementen

Diese Datensätze sind für die Erstellung von Luftstromdiagrammen unerlässlich.

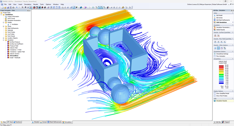
5. Visualisierung des Luftstroms

RWIND bietet mehrere Visualisierungstools:

  • Strömungslinien für Luftströmungsmuster
  • Geschwindigkeitskonturschnitte
  • Vektorfelder
  • Winddruck-Farbkarten

Für Belüftungsdiagramme sind farbige Strömungslinien oft am intuitivsten.
Passen Sie Folgendes an:

  • Stromliniendichte
  • Liniendicke
  • Farbverlauf (z.B. blau → grün → gelb)
  • Transparenz für architektonische Klarheit

Exportieren Sie die Visualisierung als:

  • Transparentes PNG
  • Hochauflösendes JPG
  • TIFF für die grafische Nachbearbeitung

6. Nachbearbeitung und Dokumentation mit Snagit

Snagit wird für eine effiziente Nachbearbeitung und Kommunikation verwendet:

  • Erfassen Sie hochauflösende Simulationsansichten
  • Fügen Sie Pfeile, Anmerkungen und Beschriftungen hinzu
  • Heben Sie Luftströmungsrichtungen und Belüftungszonen hervor
  • Bereiten Sie Bilder für Berichte, Tutorials oder Präsentationen vor

Dieser Schritt konzentriert sich eher auf Klarheit als auf eine ästhetische Darstellung und eignet sich daher ideal für technische Dokumentationen und Inhalte zum Wissensaustausch.

7. Endgültiges Belüftungsdiagramm

Das Ergebnis ist ein professionelles Belüftungsdiagramm, das sich für folgende Zwecke eignet:

Das Endergebnis ist ein übersichtliches und informatives Belüftungsdiagramm, das folgende Elemente kombiniert:

  • Genaue CFD-Ergebnisse aus RWIND
  • Präzise Geometrie aus Rhino
  • Klare visuelle Anmerkungen aus Snagit

Solche Diagramme eignen sich gut für Entwurfsberichte, Umweltstudien, Lehrmaterialien und Marketinginhalte.

8. Hauptvorteile dieses Workflows

  • Rhino: Präzise und flexible 3D-Modellierung
  • RWIND: Schnelle und zuverlässige CFD-Analyse
  • Snagit: Effiziente Dokumentation und Anmerkungen
  • Vereinfachte Geometrie: Reduzierter Rechenaufwand

Übersichtliche Visualisierung: Verbesserte Kommunikation des Luftströmungsverhaltens

Fazit

Durch die Integration von Rhino, RWIND und Snagit können Planer und Ingenieure effizient Belüftungsdiagramme erstellen, die sowohl technisch korrekt als auch leicht verständlich sind. Dieser Workflow unterstützt fundierte Planungsentscheidungen und liefert gleichzeitig hochwertige visuelle Dokumentationen für eine Vielzahl von Architektur- und Ingenieuranwendungen.


Autor

Mahyar ist für die Produktentwicklung sowie das Marketing der Dlubal Software zuständig, insbesondere für RWIND 2. Er verbindet technische Entwicklung mit der Weiterentwicklung der Produktkommunikation.

Referenzen


;